HOME   LIST
‹–   –›

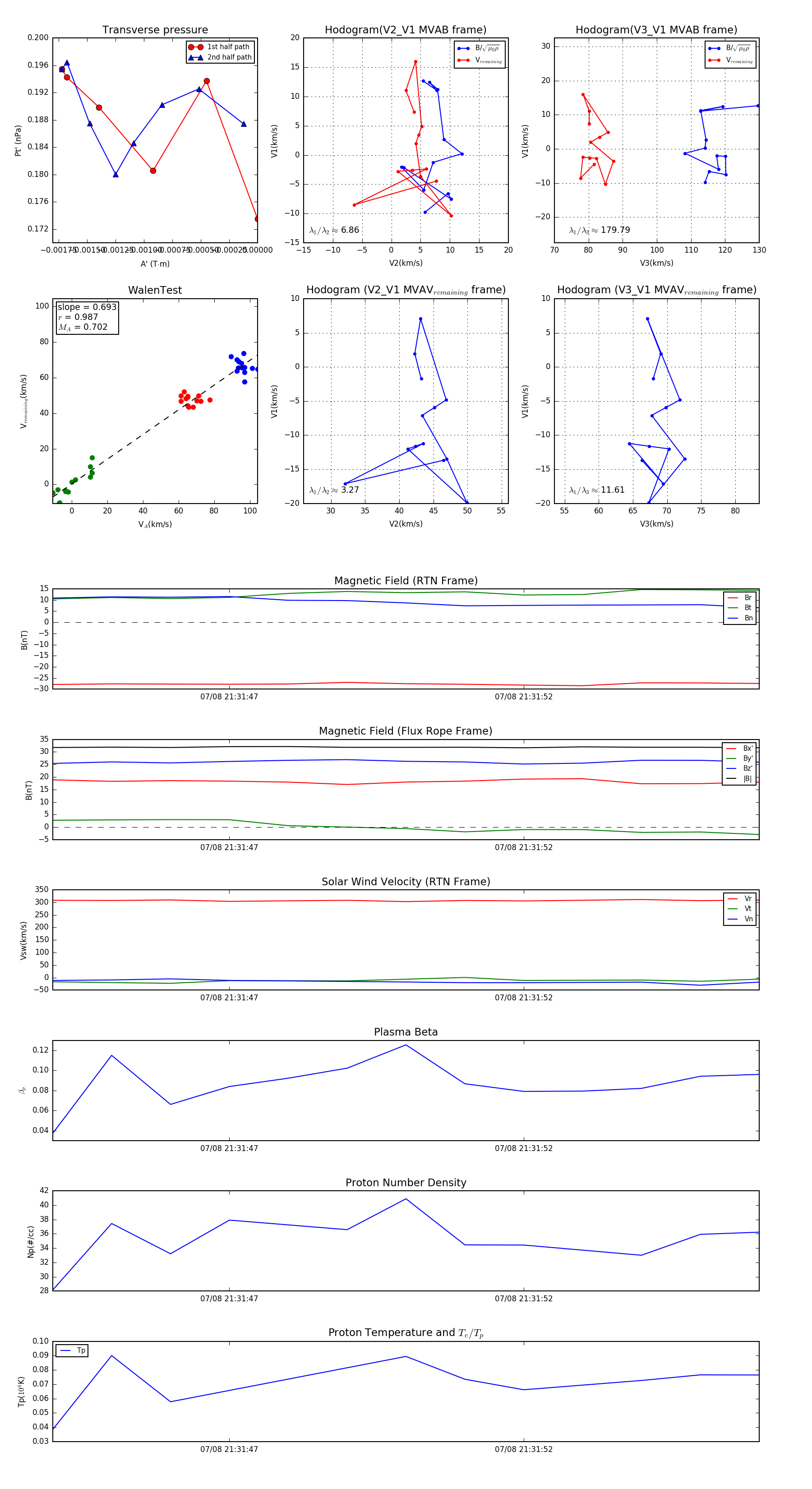
Flux Rope in 2024

Flux Rope Event 2024-07-08 21:31:44 ~ 2024-07-08 21:31:56 (13 seconds)


plot