HOME   LIST
‹–   –›

Flux Rope in 2024

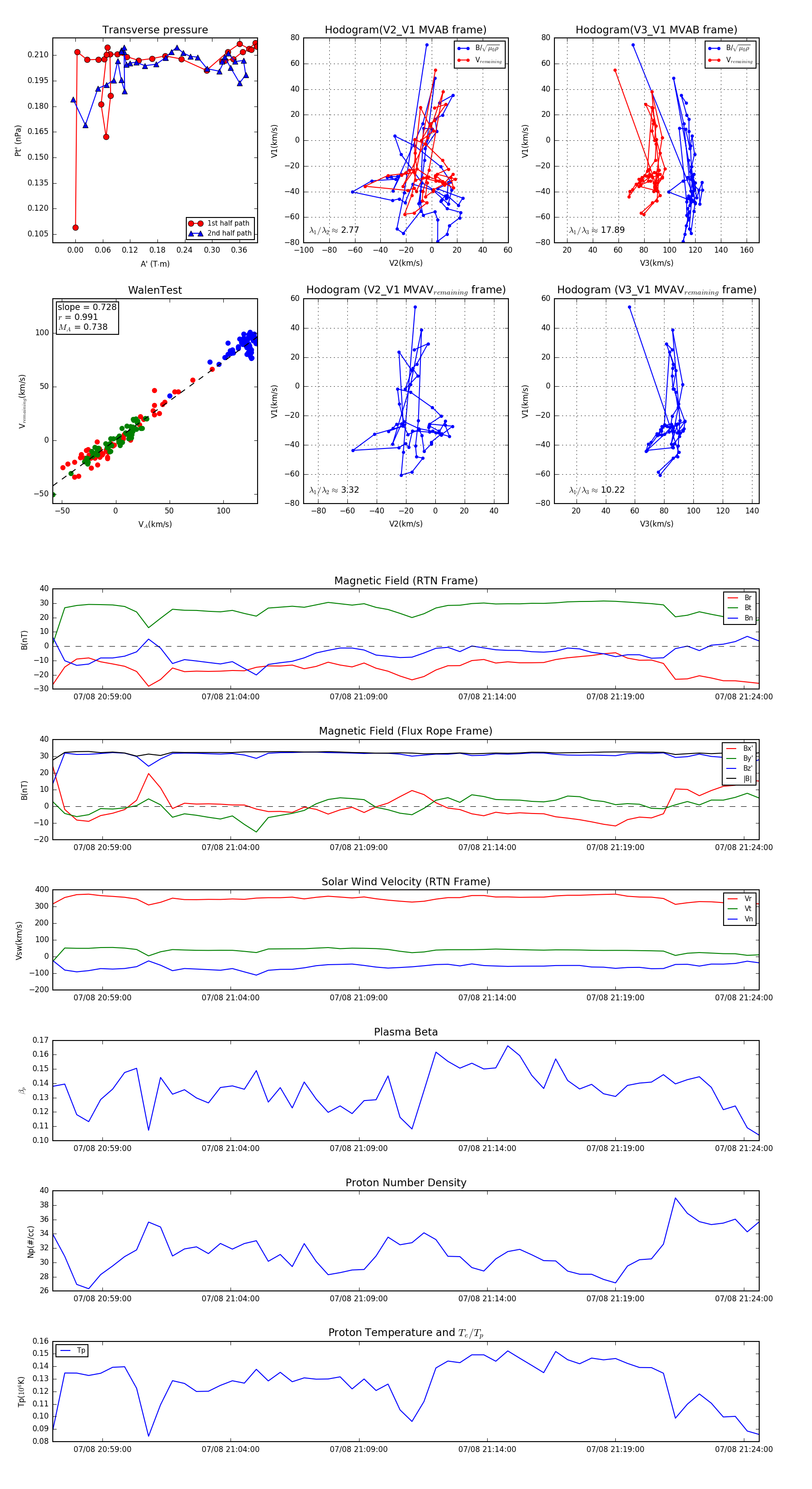
Flux Rope Event 2024-07-08 20:57:04 ~ 2024-07-08 21:24:36 (1653 seconds)


plot