HOME   LIST
‹–   –›

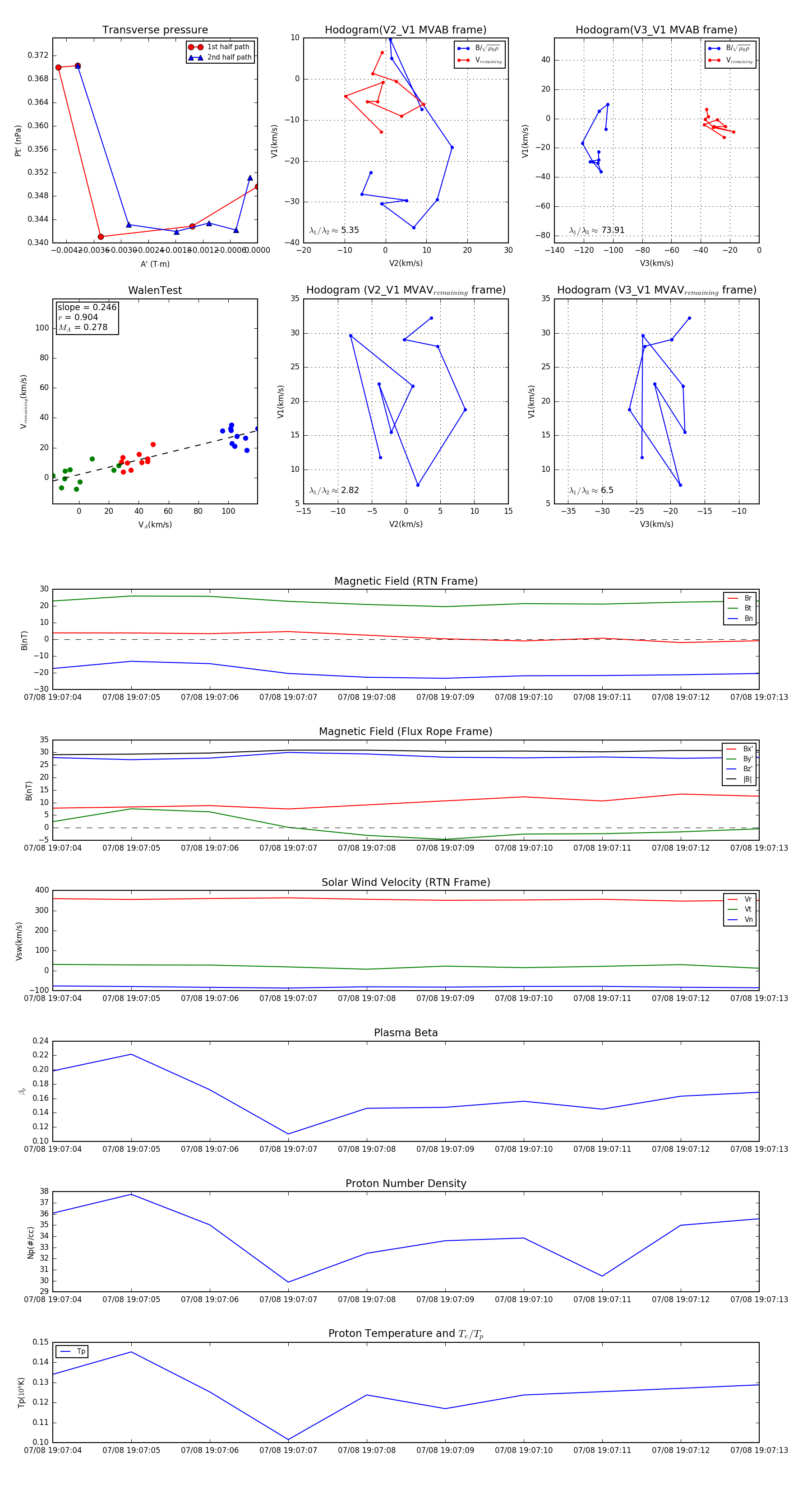
Flux Rope in 2024

Flux Rope Event 2024-07-08 19:07:04 ~ 2024-07-08 19:07:13 (10 seconds)


plot