HOME   LIST
‹–   –›

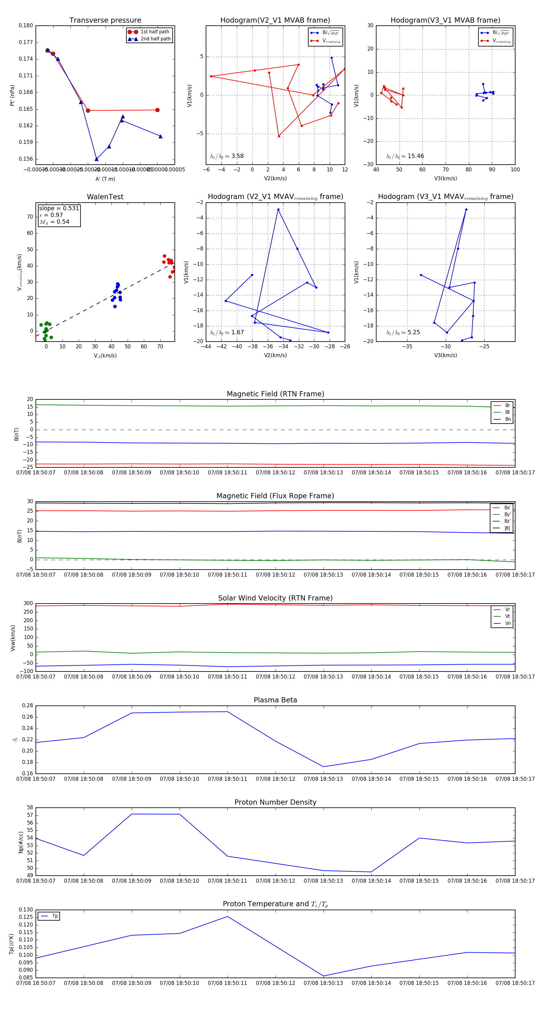
Flux Rope in 2024

Flux Rope Event 2024-07-08 18:50:07 ~ 2024-07-08 18:50:17 (11 seconds)


plot