HOME   LIST
‹–   –›

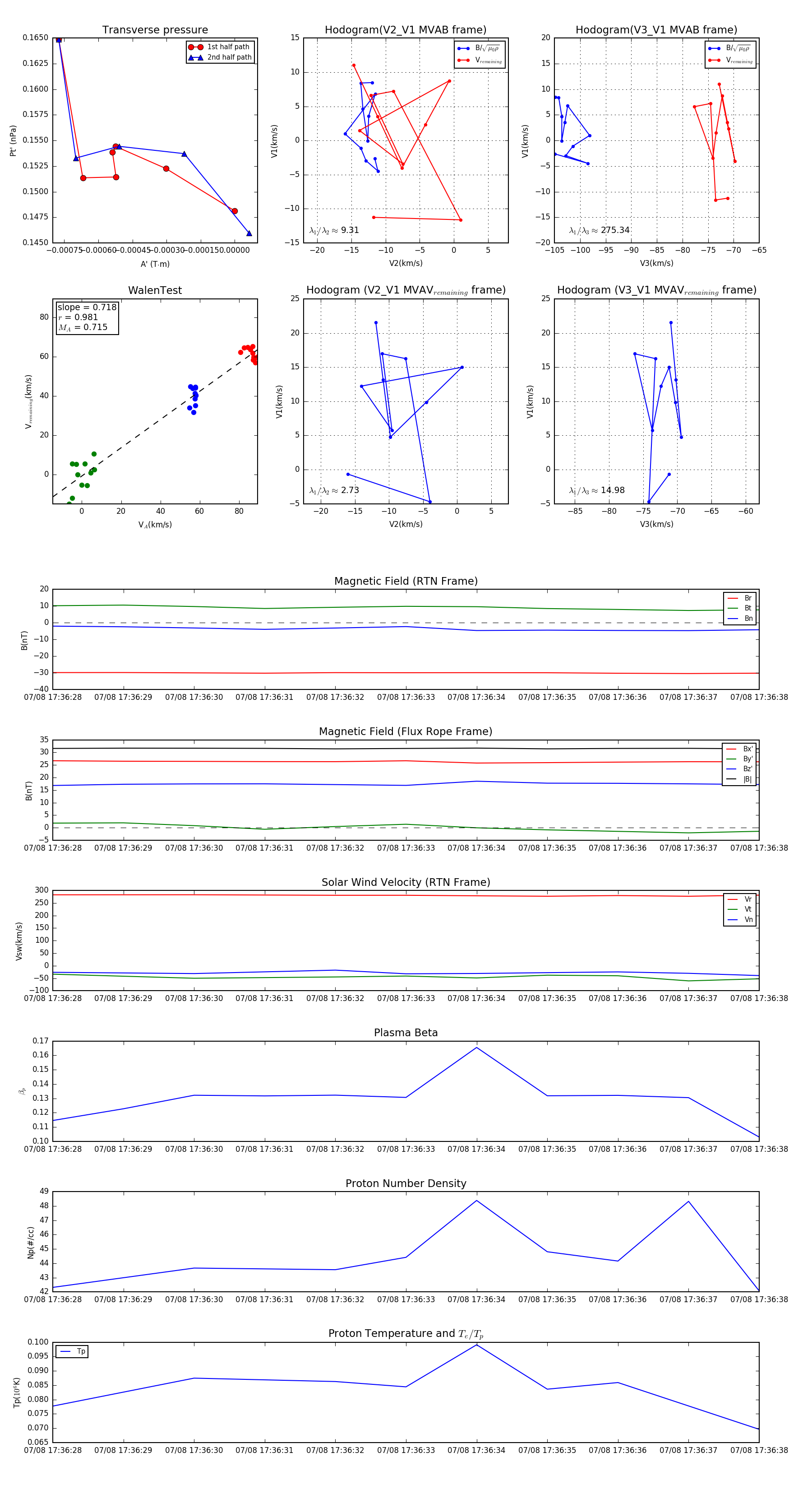
Flux Rope in 2024

Flux Rope Event 2024-07-08 17:36:28 ~ 2024-07-08 17:36:38 (11 seconds)


plot