HOME   LIST
‹–   –›

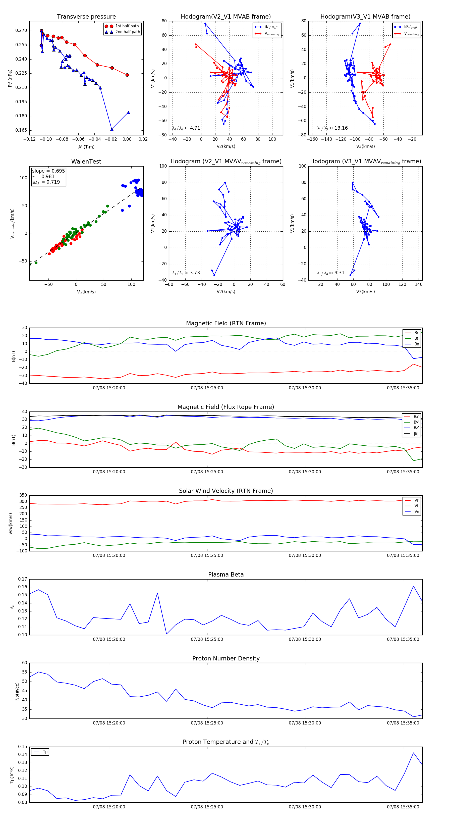
Flux Rope in 2024

Flux Rope Event 2024-07-08 15:15:56 ~ 2024-07-08 15:36:00 (1205 seconds)


plot