HOME   LIST
‹–   –›

Flux Rope in 2024

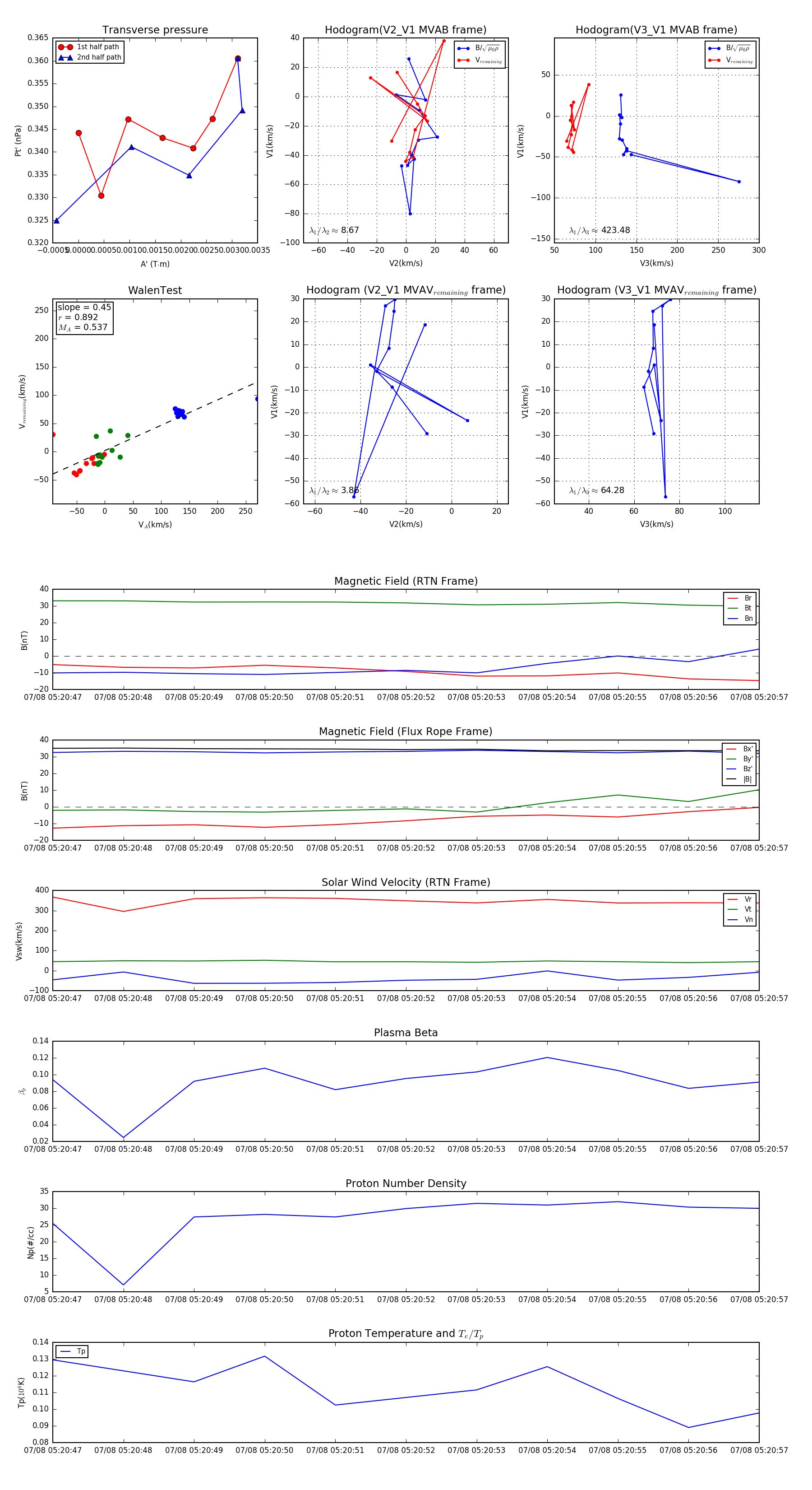
Flux Rope Event 2024-07-08 05:20:47 ~ 2024-07-08 05:20:57 (11 seconds)


plot