HOME   LIST
‹–   –›

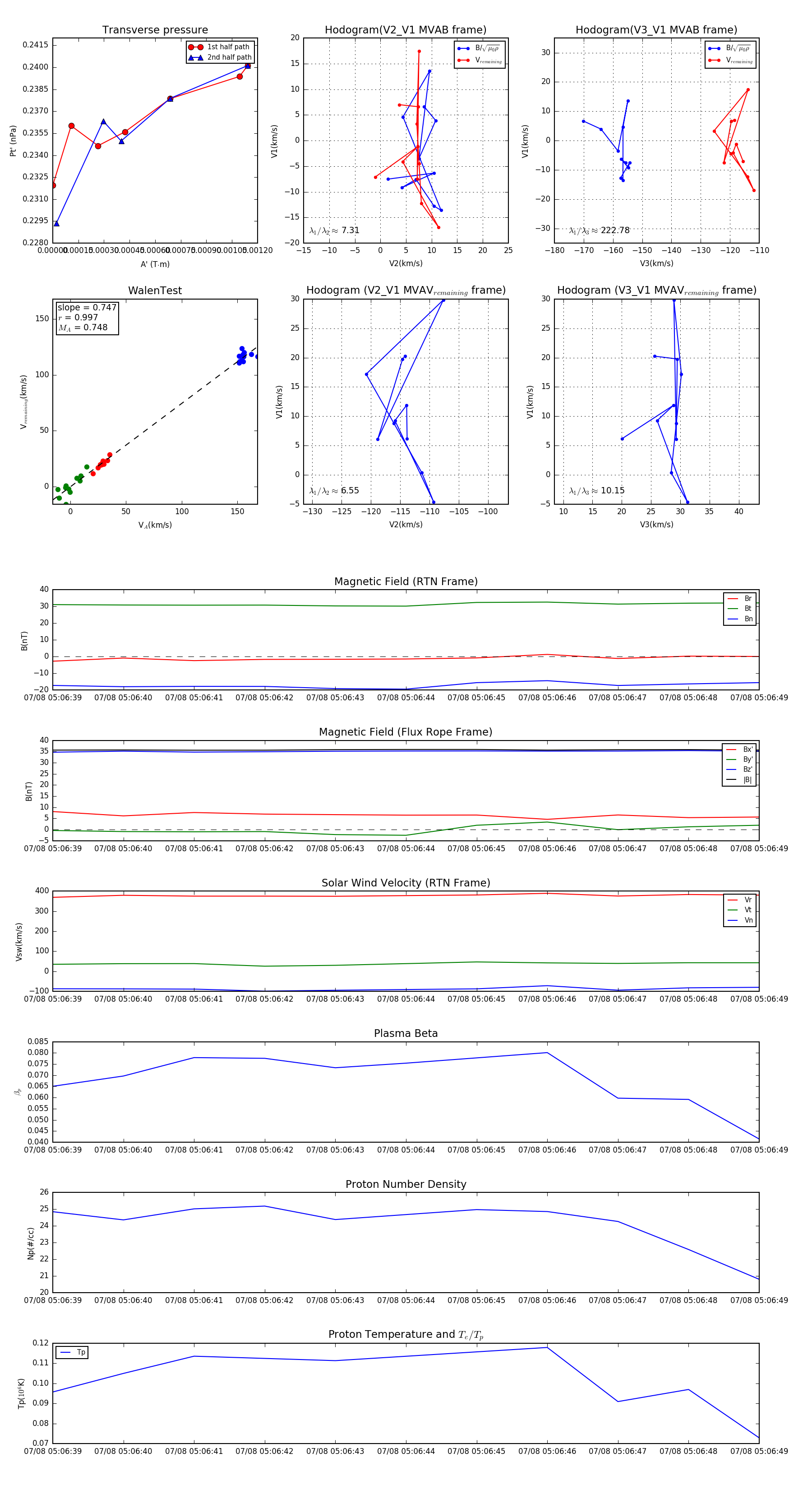
Flux Rope in 2024

Flux Rope Event 2024-07-08 05:06:39 ~ 2024-07-08 05:06:49 (11 seconds)


plot