HOME   LIST
‹–   –›

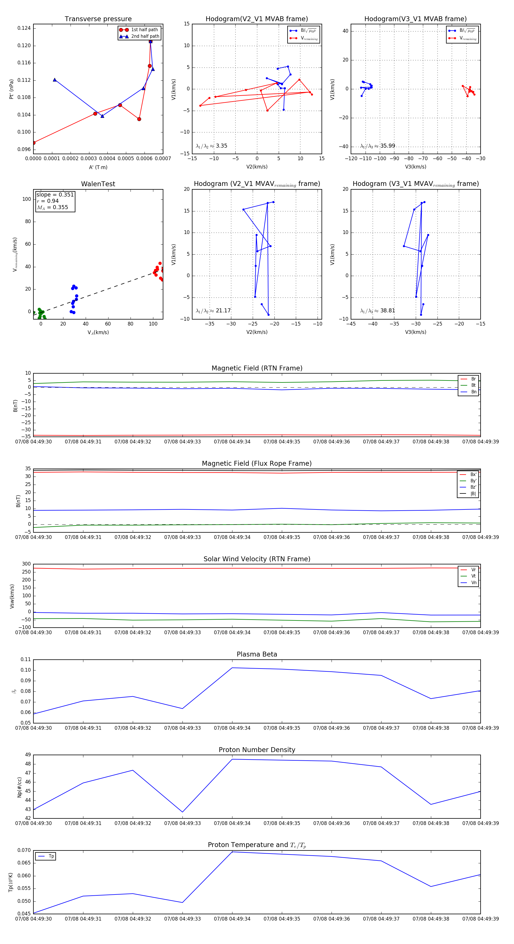
Flux Rope in 2024

Flux Rope Event 2024-07-08 04:49:30 ~ 2024-07-08 04:49:39 (10 seconds)


plot