HOME   LIST
‹–   –›

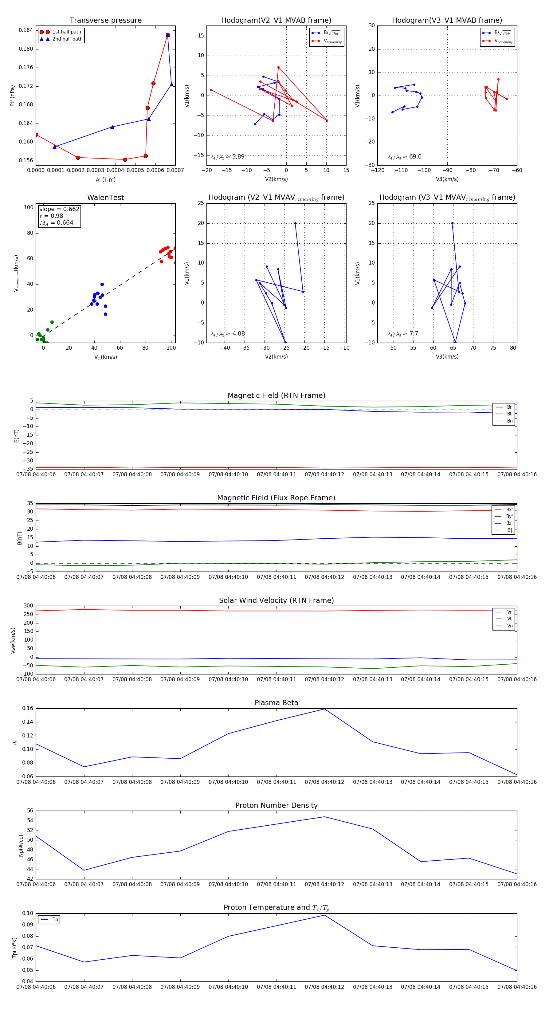
Flux Rope in 2024

Flux Rope Event 2024-07-08 04:40:06 ~ 2024-07-08 04:40:16 (11 seconds)


plot