HOME   LIST
‹–   –›

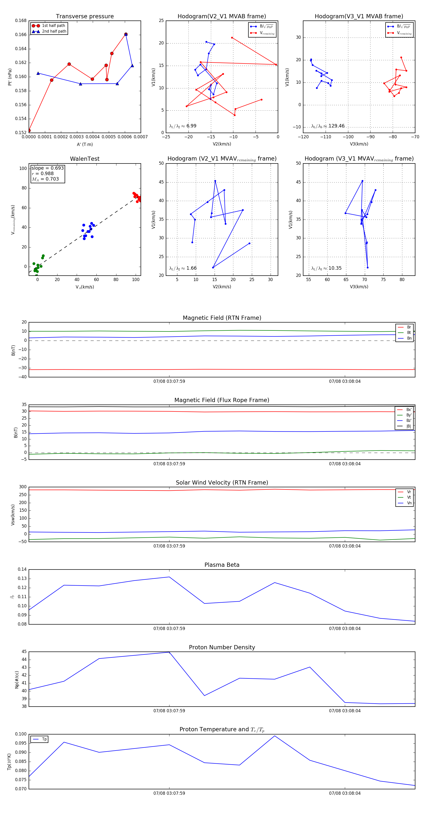
Flux Rope in 2024

Flux Rope Event 2024-07-08 03:07:55 ~ 2024-07-08 03:08:06 (12 seconds)


plot