HOME   LIST
‹–   –›

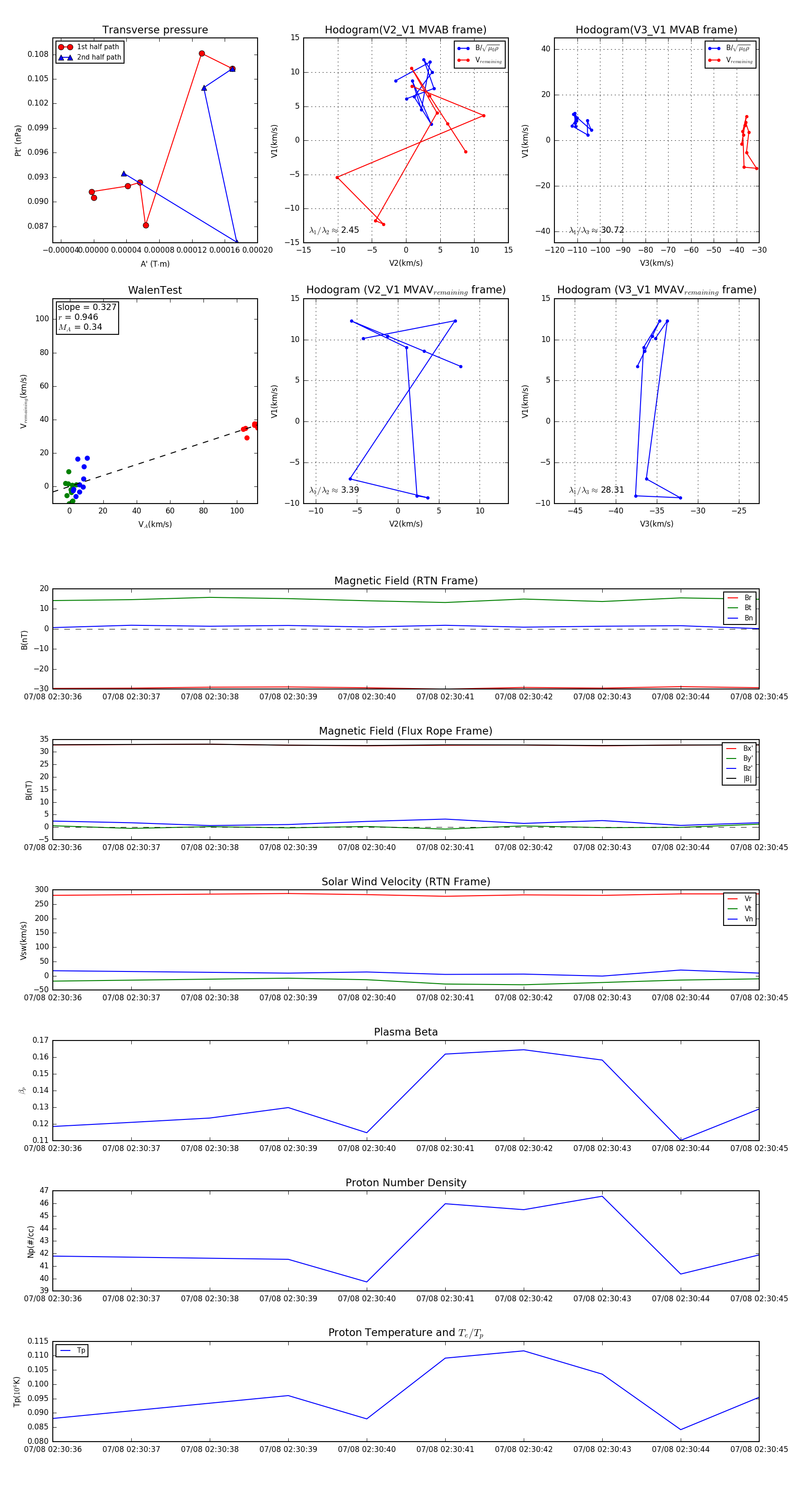
Flux Rope in 2024

Flux Rope Event 2024-07-08 02:30:36 ~ 2024-07-08 02:30:45 (10 seconds)


plot