HOME   LIST
‹–   –›

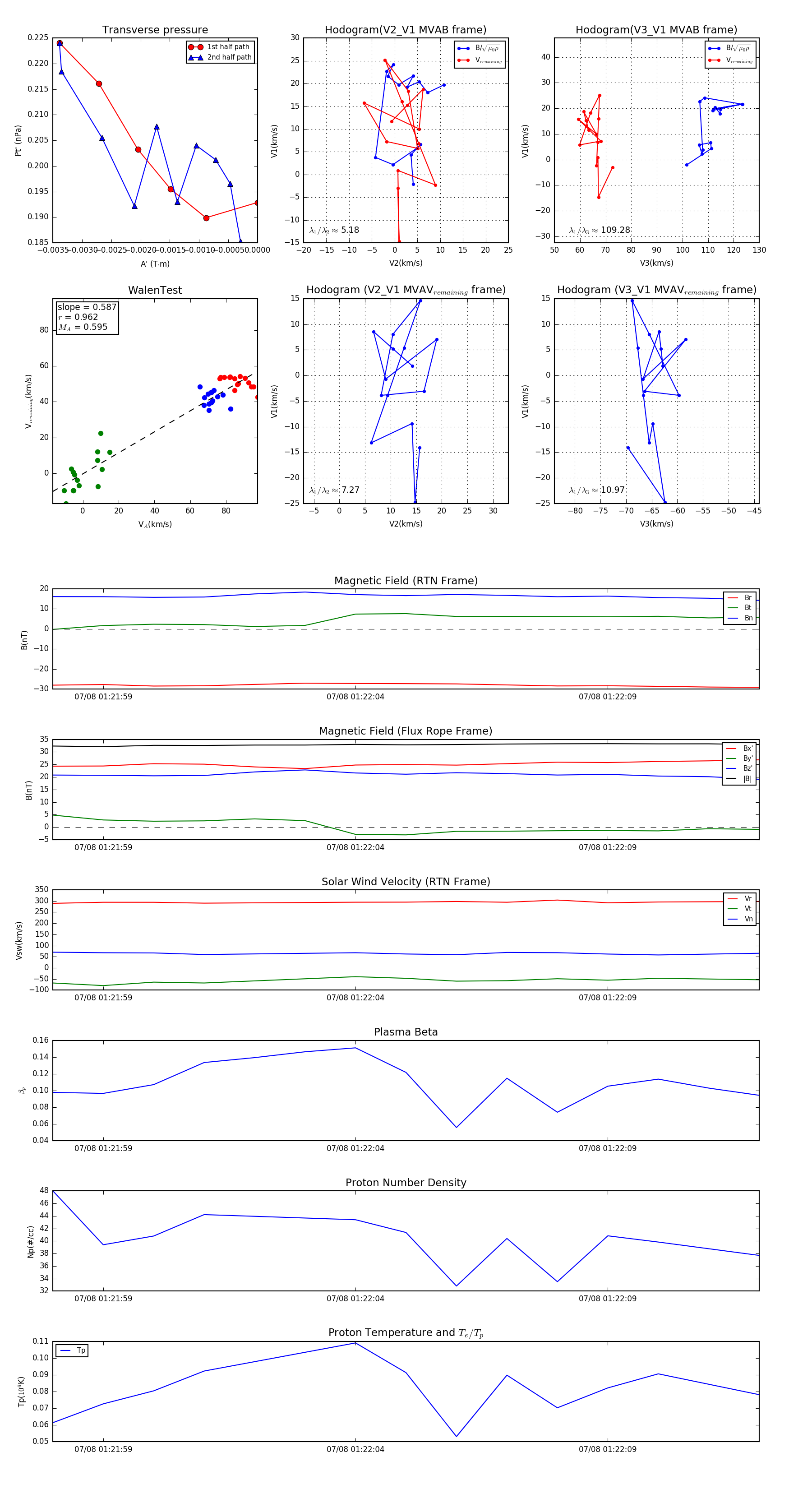
Flux Rope in 2024

Flux Rope Event 2024-07-08 01:21:58 ~ 2024-07-08 01:22:12 (15 seconds)


plot