HOME   LIST
‹–   –›

Flux Rope in 2024

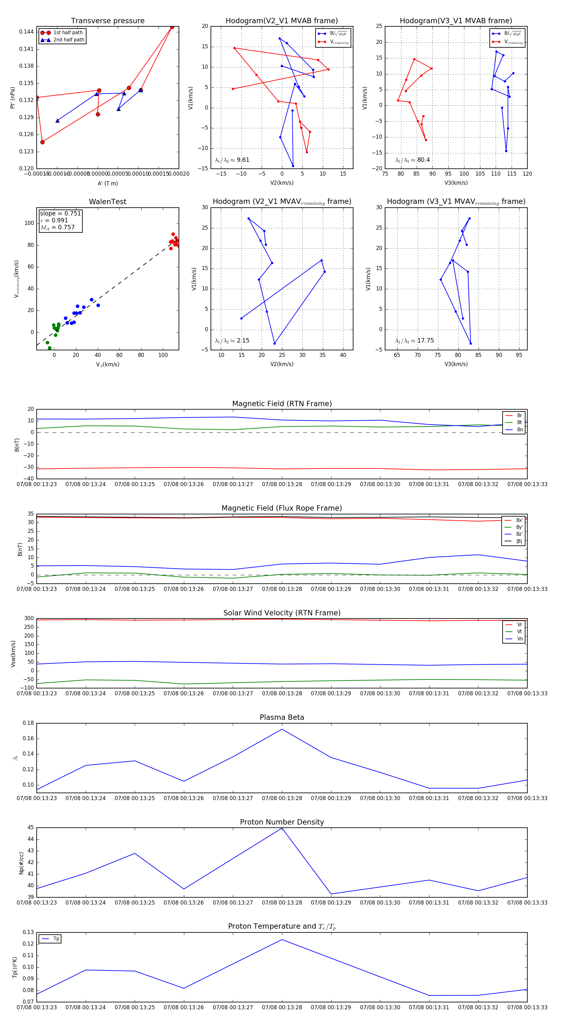
Flux Rope Event 2024-07-08 00:13:23 ~ 2024-07-08 00:13:33 (11 seconds)


plot