HOME   LIST
‹–   –›

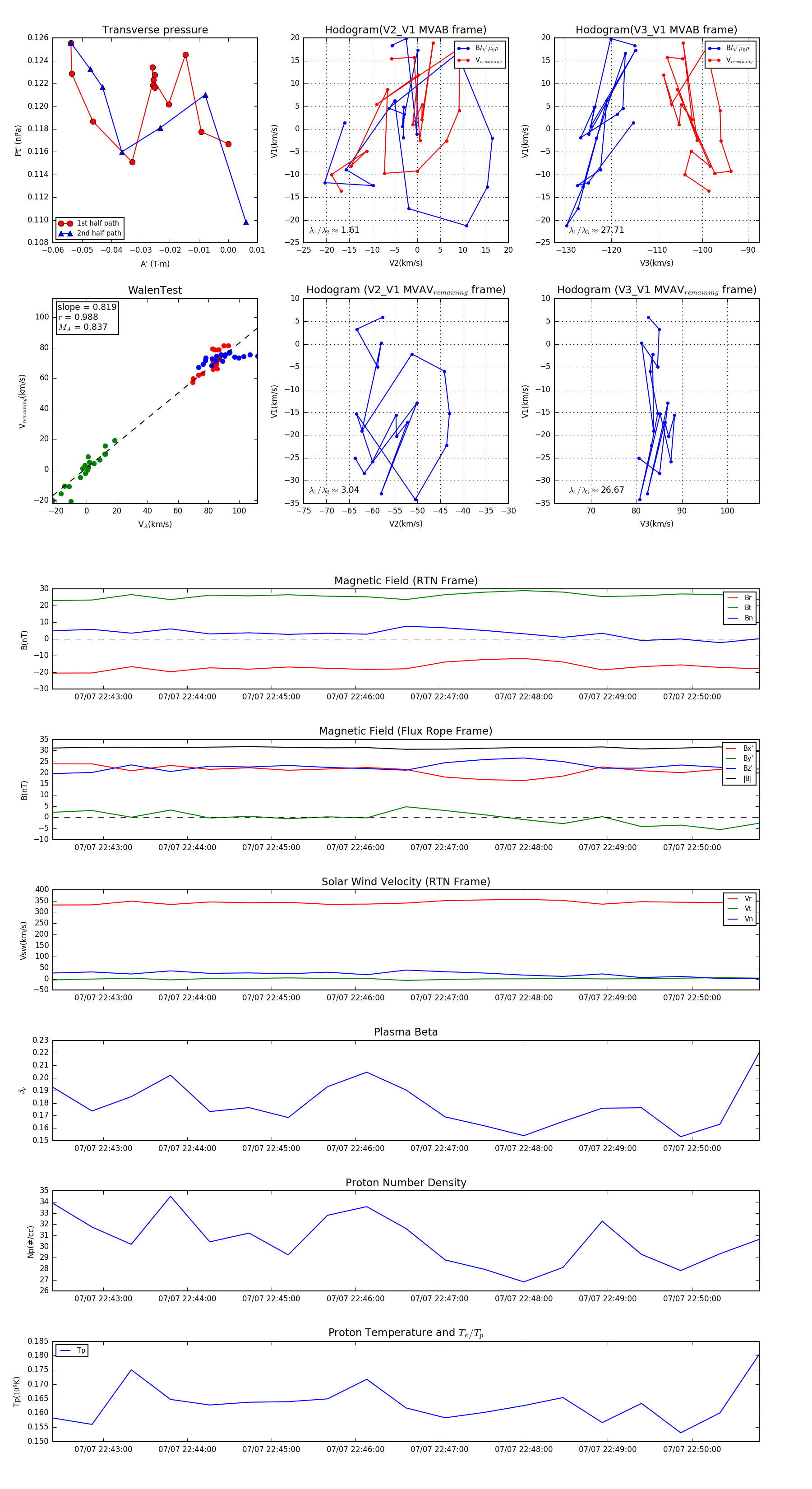
Flux Rope in 2024

Flux Rope Event 2024-07-07 22:42:24 ~ 2024-07-07 22:50:48 (505 seconds)


plot