HOME   LIST
‹–   –›

Flux Rope in 2024

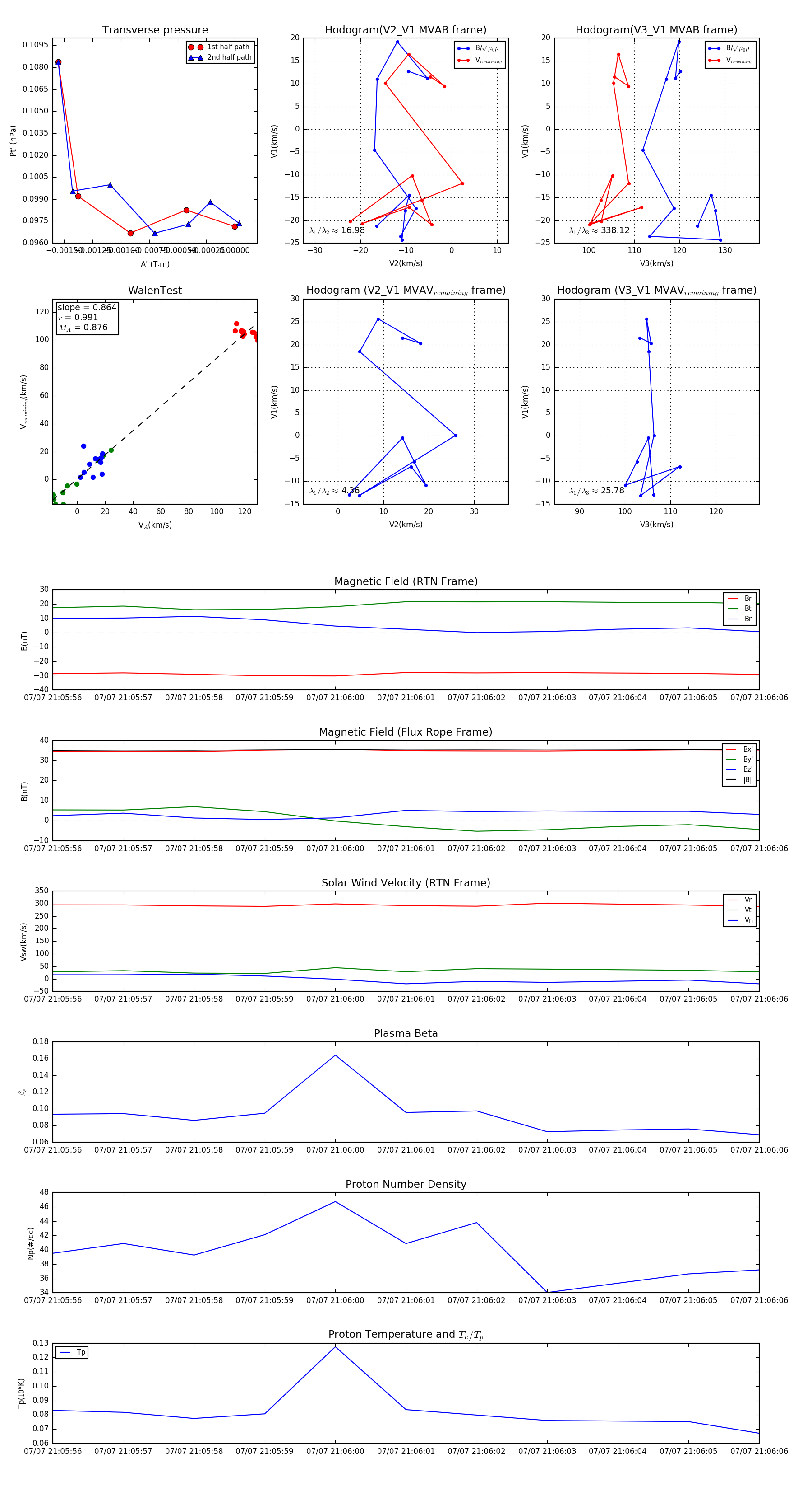
Flux Rope Event 2024-07-07 21:05:56 ~ 2024-07-07 21:06:06 (11 seconds)


plot