HOME   LIST
‹–   –›

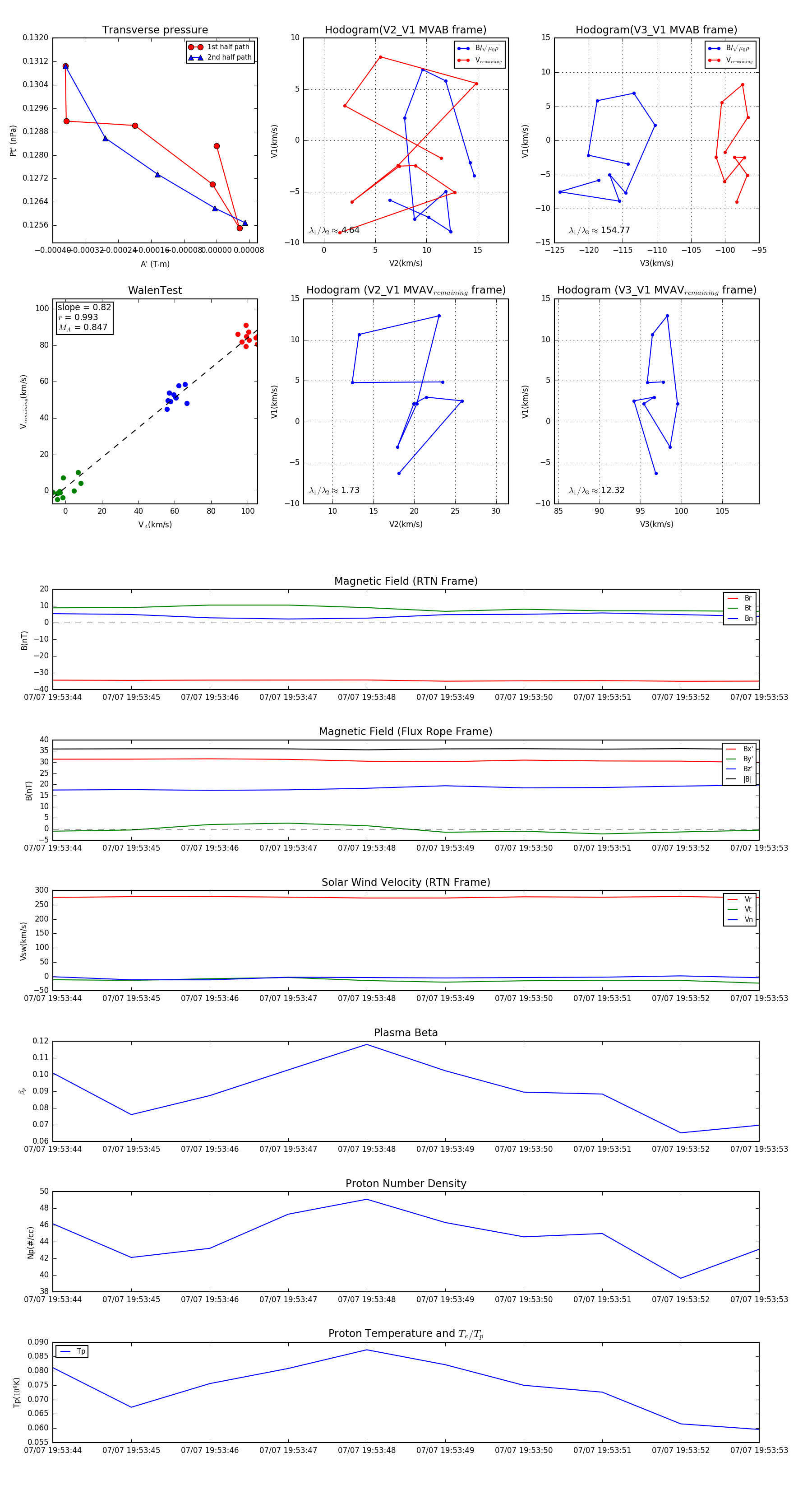
Flux Rope in 2024

Flux Rope Event 2024-07-07 19:53:44 ~ 2024-07-07 19:53:53 (10 seconds)


plot