HOME   LIST
‹–   –›

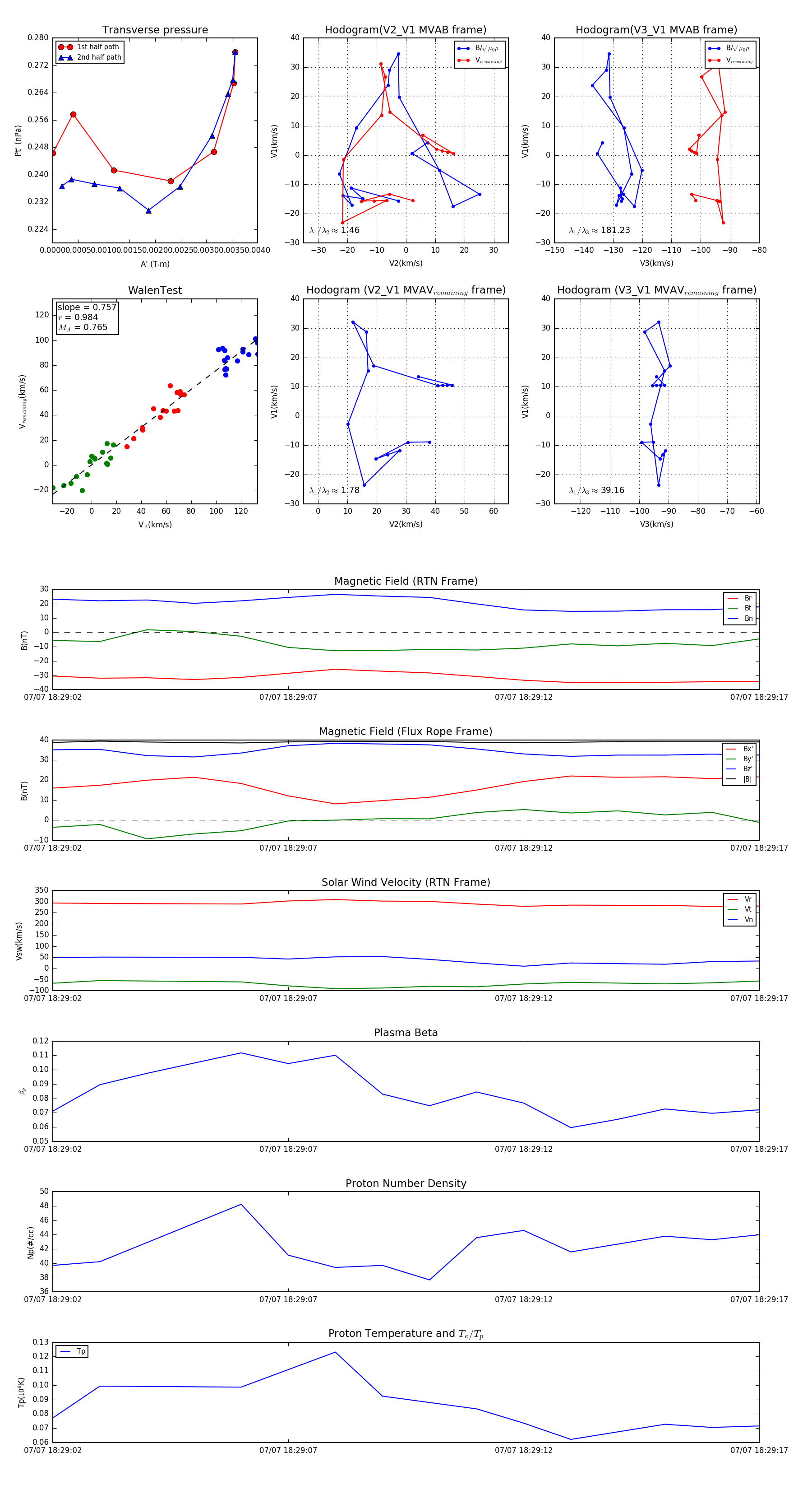
Flux Rope in 2024

Flux Rope Event 2024-07-07 18:29:02 ~ 2024-07-07 18:29:17 (16 seconds)


plot