HOME   LIST
‹–   –›

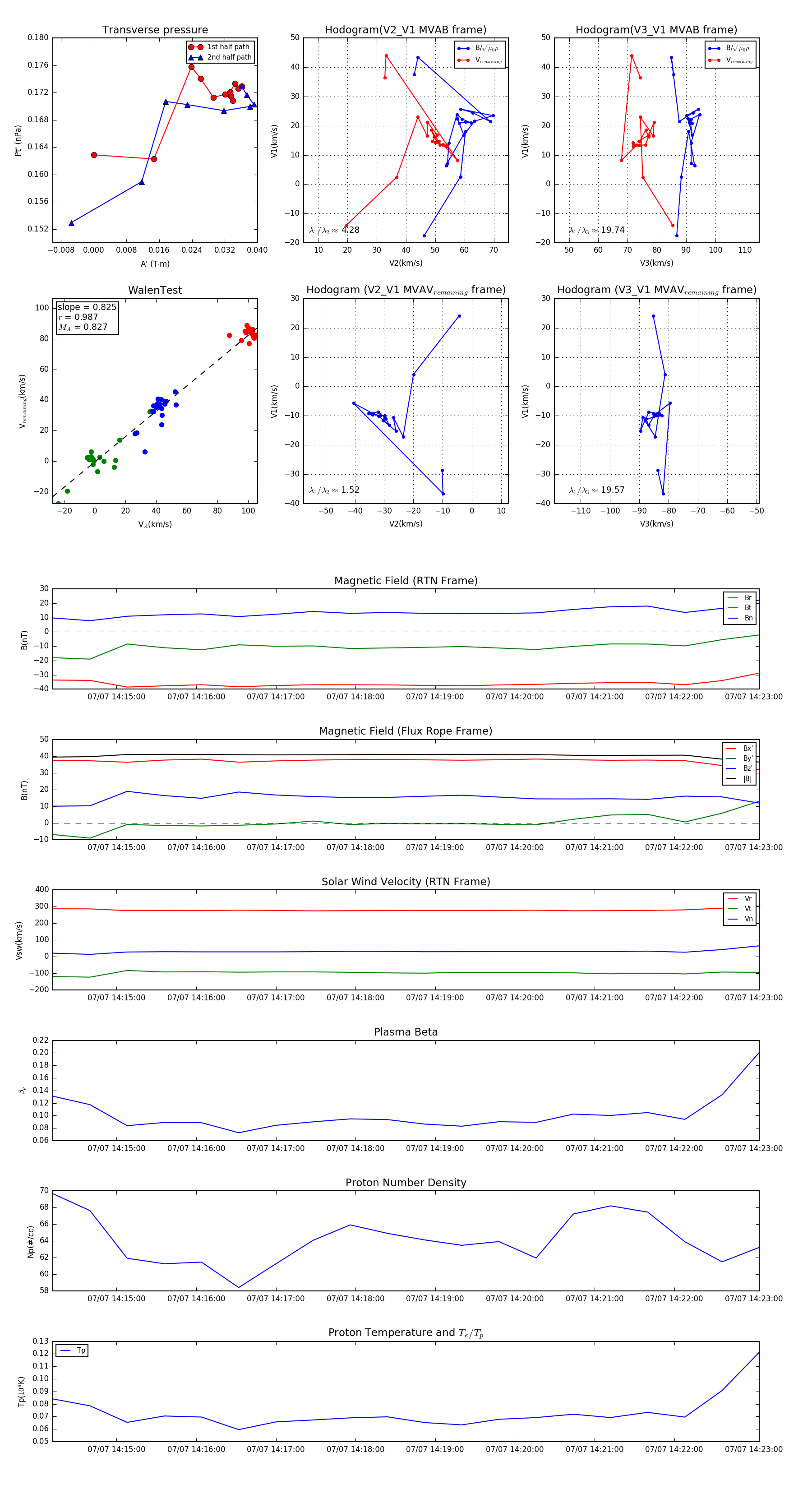
Flux Rope in 2024

Flux Rope Event 2024-07-07 14:14:12 ~ 2024-07-07 14:23:04 (533 seconds)


plot