HOME   LIST
‹–   –›

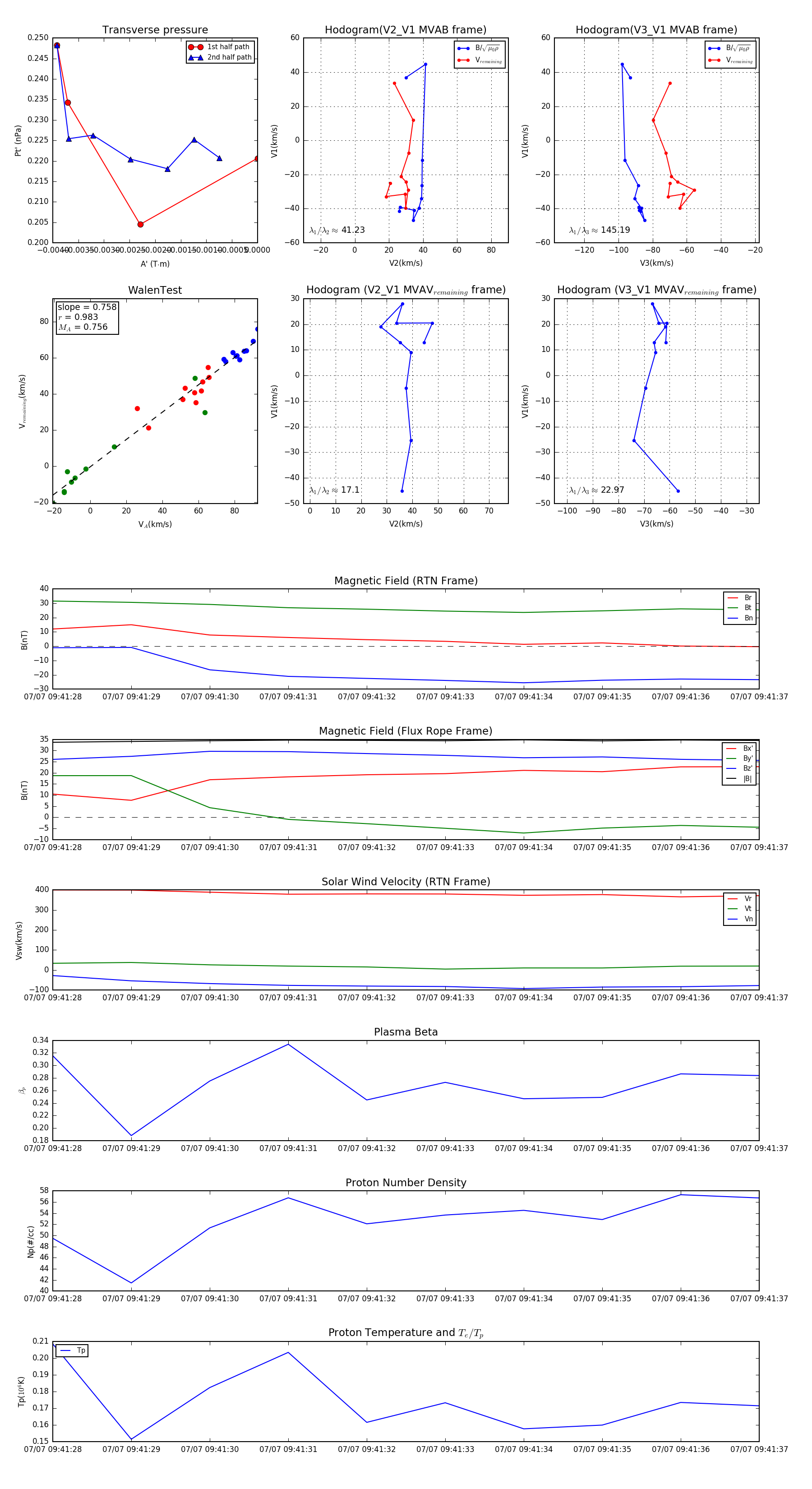
Flux Rope in 2024

Flux Rope Event 2024-07-07 09:41:28 ~ 2024-07-07 09:41:37 (10 seconds)


plot