HOME   LIST
‹–   –›

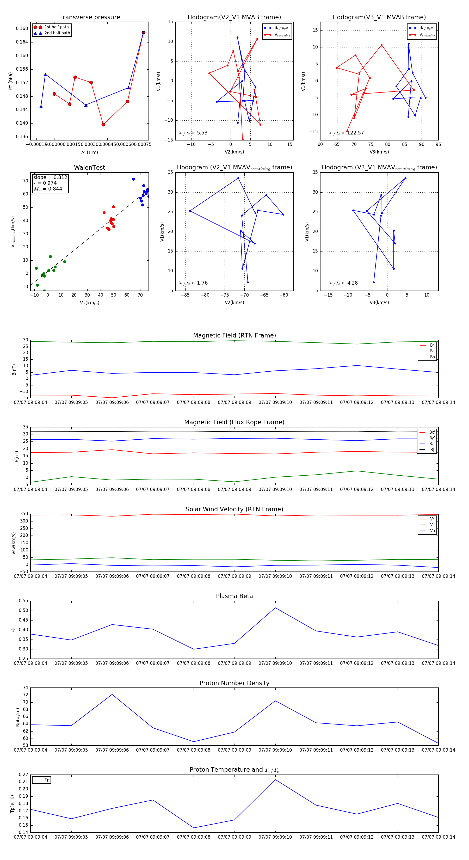
Flux Rope in 2024

Flux Rope Event 2024-07-07 09:09:04 ~ 2024-07-07 09:09:14 (11 seconds)


plot