HOME   LIST
‹–   –›

Flux Rope in 2024

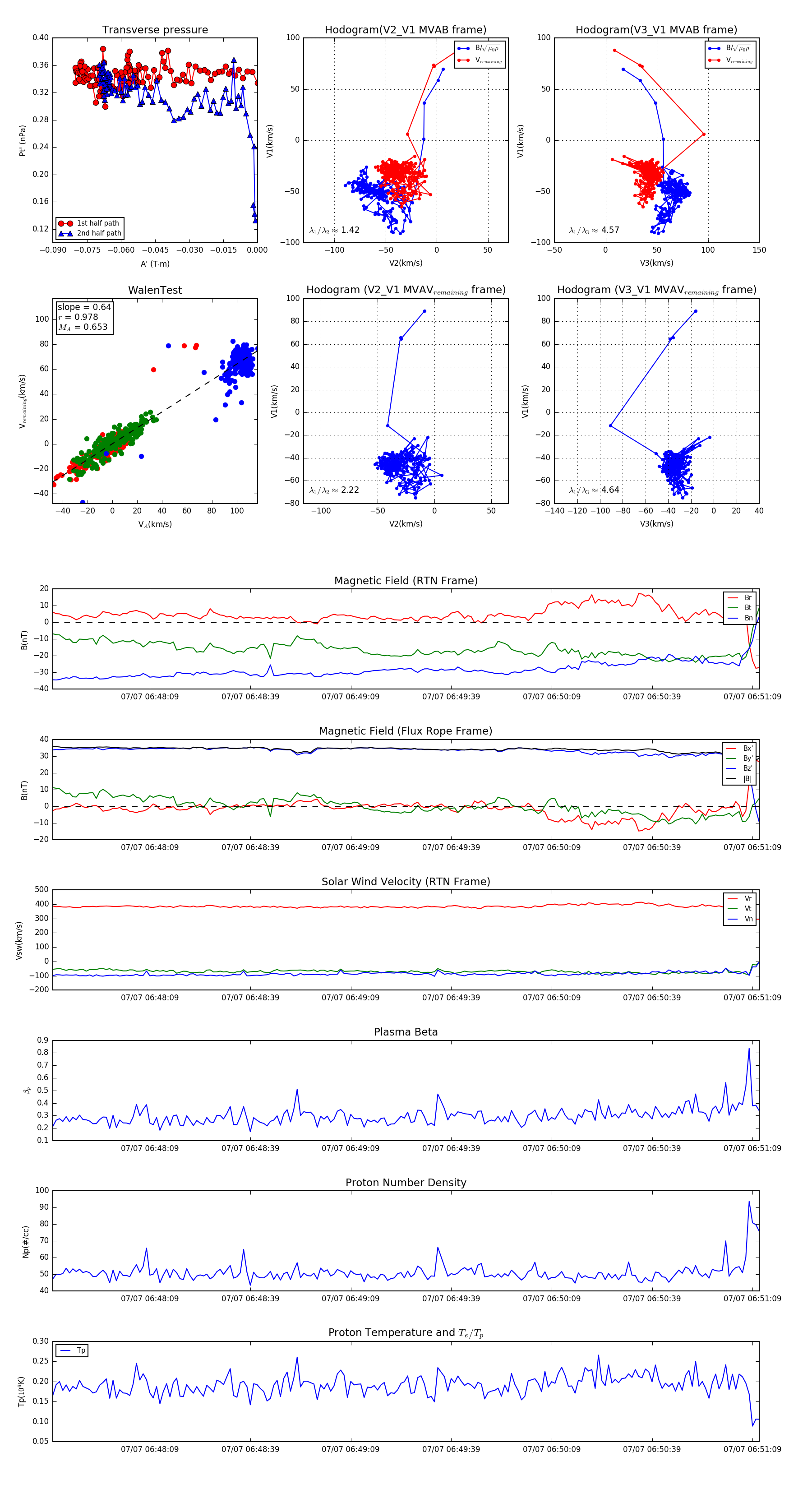
Flux Rope Event 2024-07-07 06:47:40 ~ 2024-07-07 06:51:11 (212 seconds)


plot