HOME   LIST
‹–   –›

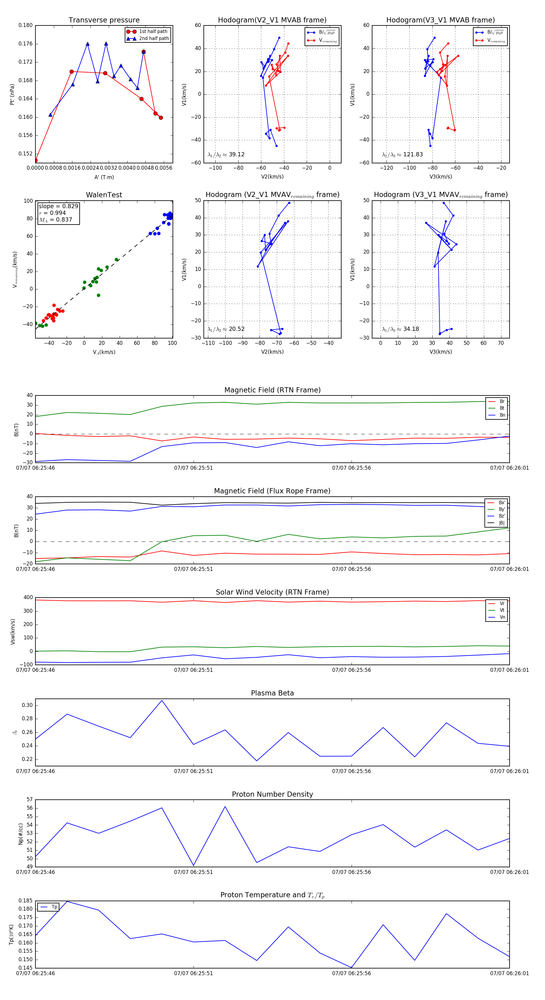
Flux Rope in 2024

Flux Rope Event 2024-07-07 06:25:46 ~ 2024-07-07 06:26:01 (16 seconds)


plot