HOME   LIST
‹–   –›

Flux Rope in 2024

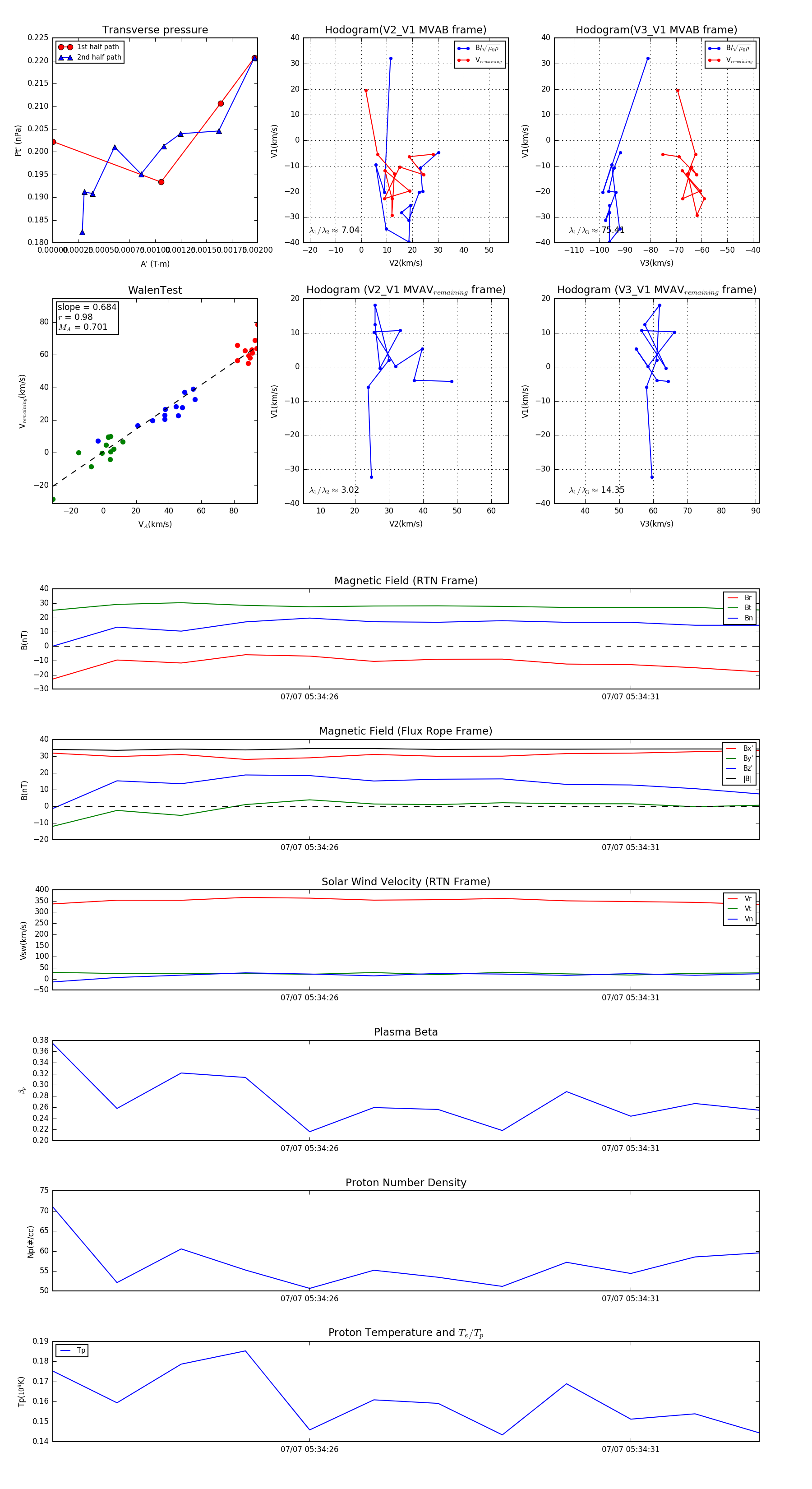
Flux Rope Event 2024-07-07 05:34:22 ~ 2024-07-07 05:34:33 (12 seconds)


plot