HOME   LIST
‹–   –›

Flux Rope in 2024

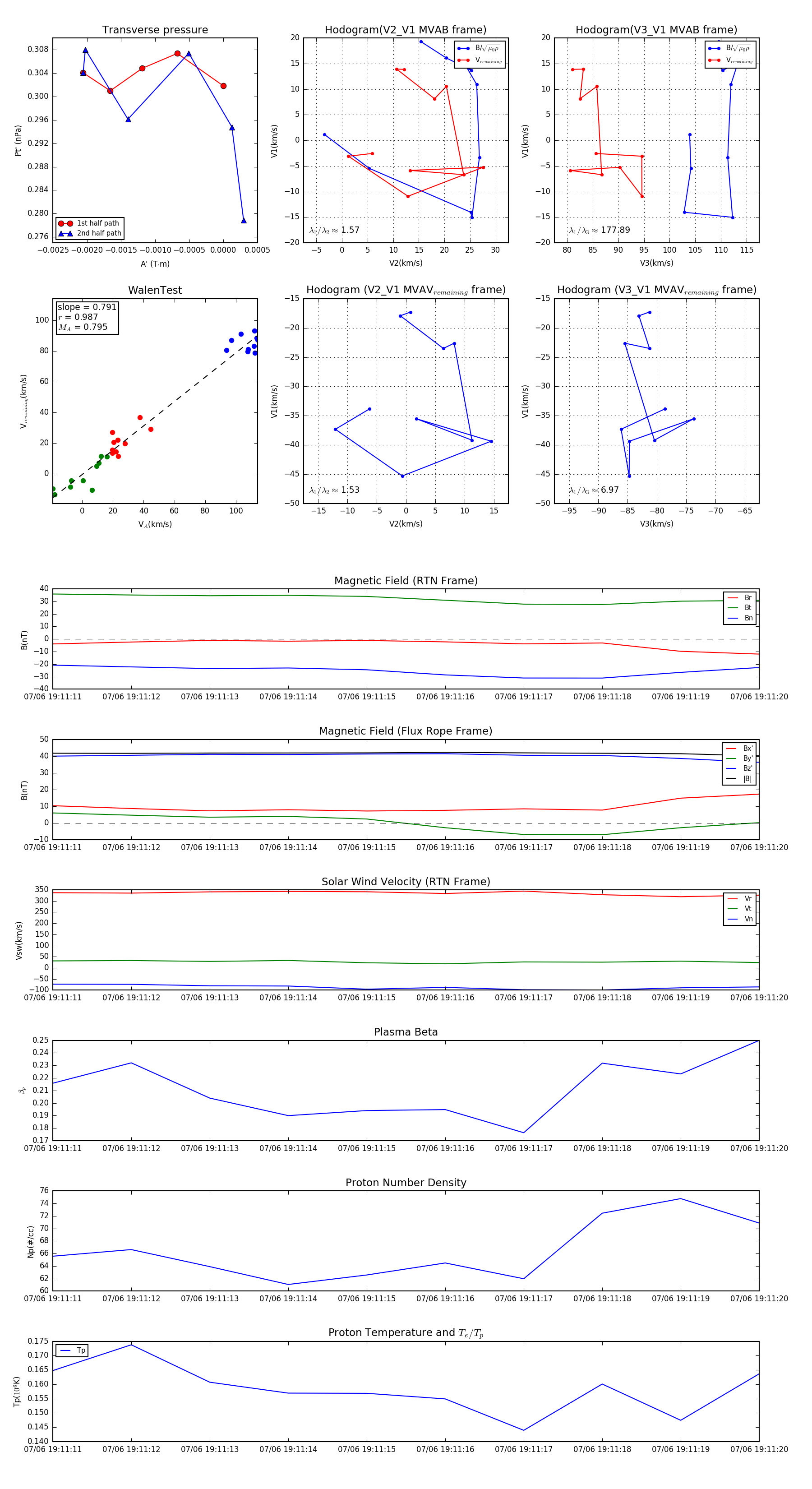
Flux Rope Event 2024-07-06 19:11:11 ~ 2024-07-06 19:11:20 (10 seconds)


plot