HOME   LIST
‹–   –›

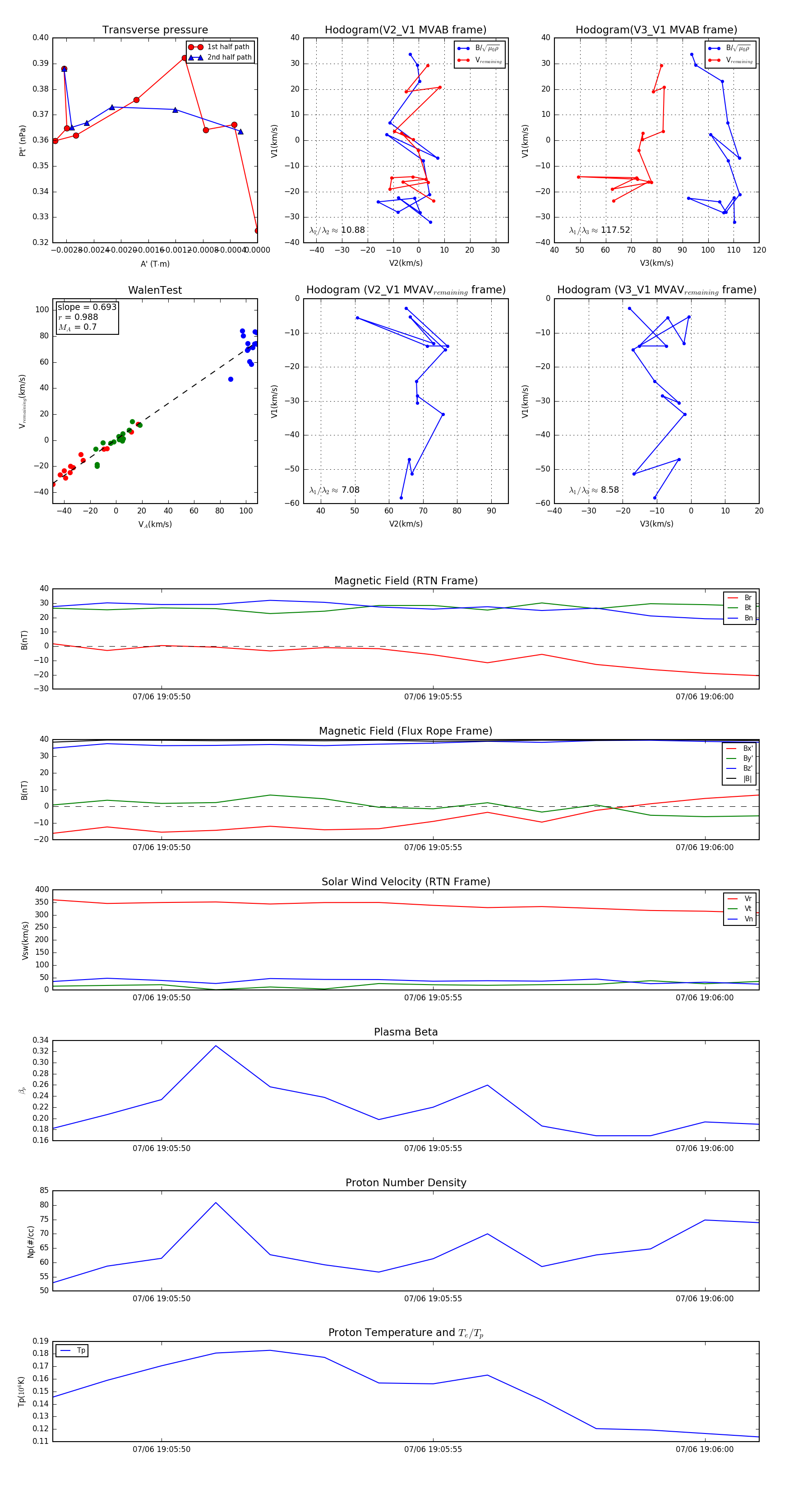
Flux Rope in 2024

Flux Rope Event 2024-07-06 19:05:48 ~ 2024-07-06 19:06:01 (14 seconds)


plot