HOME   LIST
‹–   –›

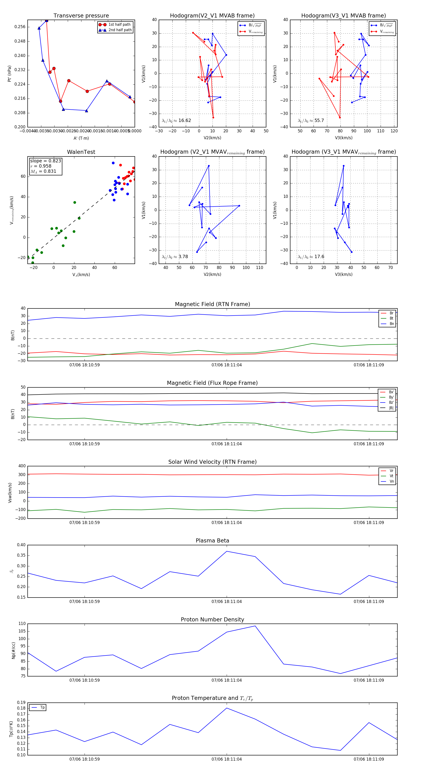
Flux Rope in 2024

Flux Rope Event 2024-07-06 18:10:57 ~ 2024-07-06 18:11:10 (14 seconds)


plot