HOME   LIST
‹–   –›

Flux Rope in 2024

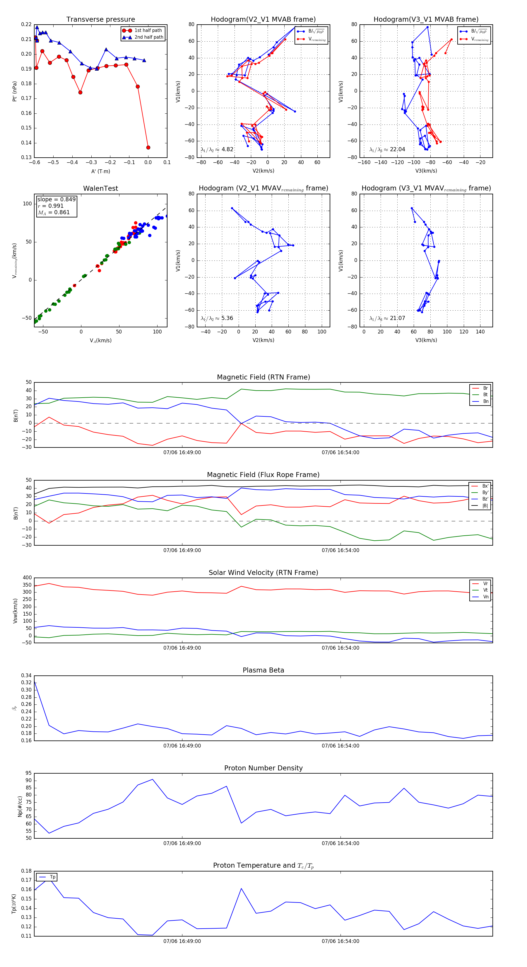
Flux Rope Event 2024-07-06 16:44:20 ~ 2024-07-06 16:58:48 (869 seconds)


plot