HOME   LIST
‹–   –›

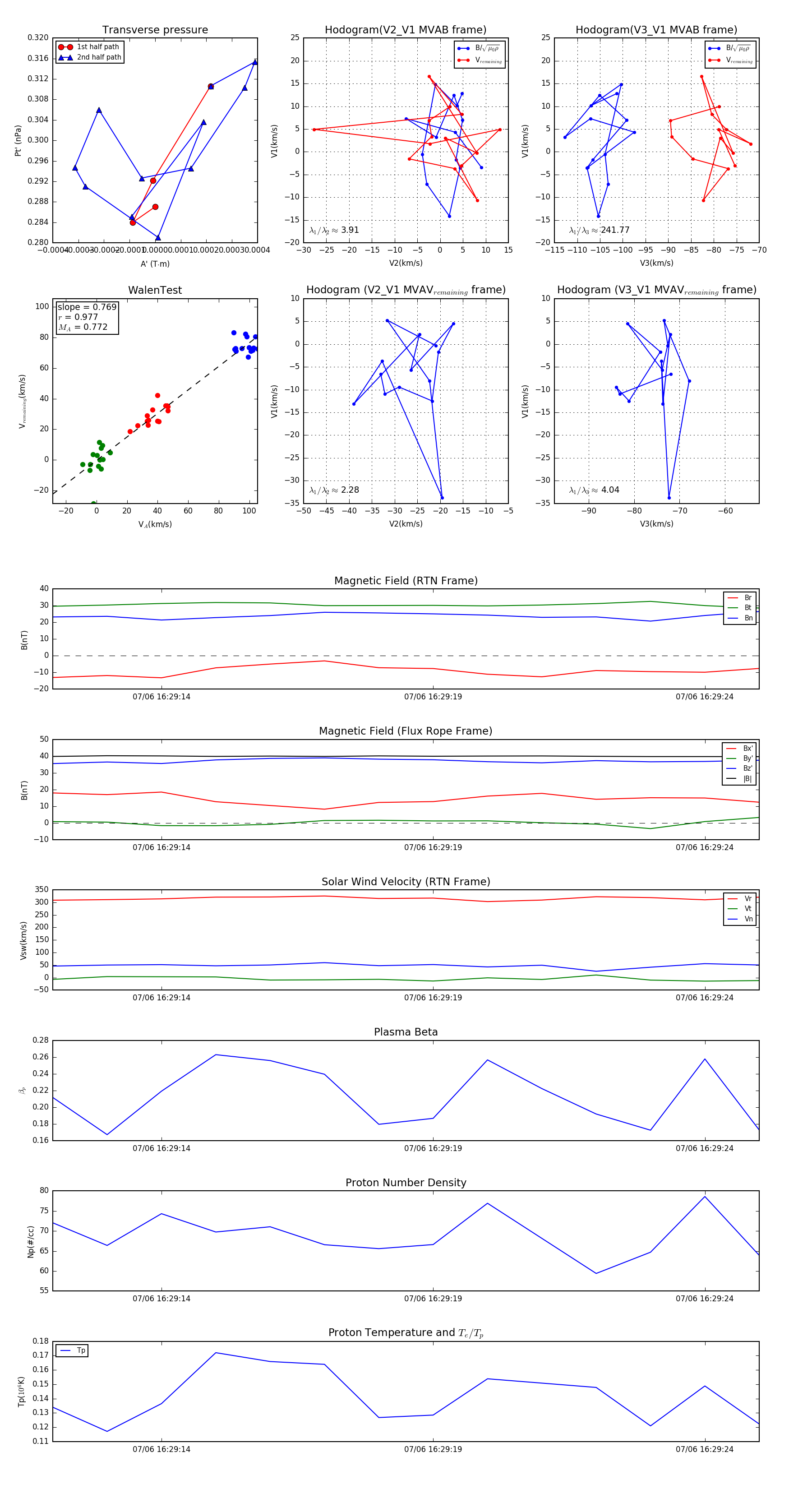
Flux Rope in 2024

Flux Rope Event 2024-07-06 16:29:12 ~ 2024-07-06 16:29:25 (14 seconds)


plot