HOME   LIST
‹–   –›

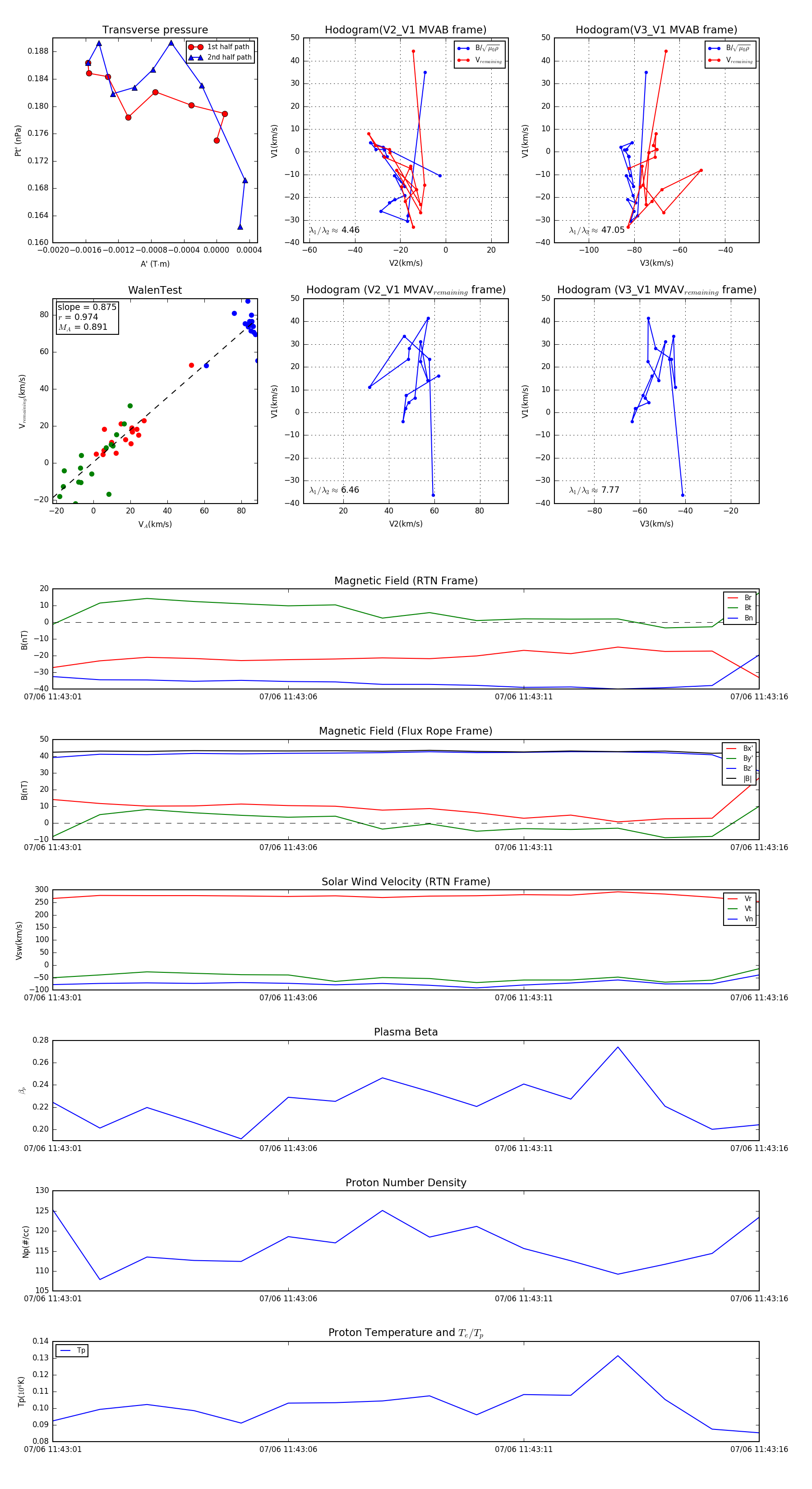
Flux Rope in 2024

Flux Rope Event 2024-07-06 11:43:01 ~ 2024-07-06 11:43:16 (16 seconds)


plot