HOME   LIST
‹–   –›

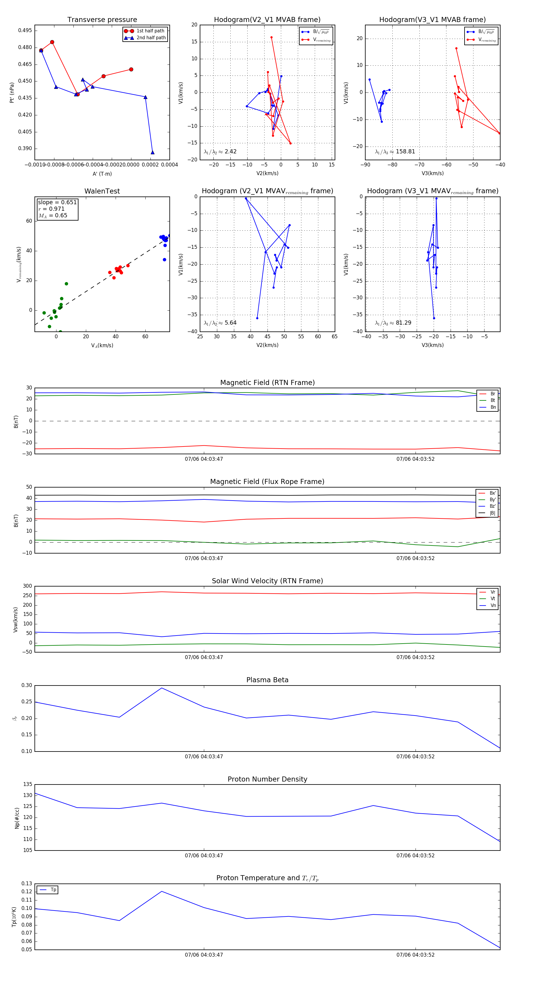
Flux Rope in 2024

Flux Rope Event 2024-07-06 04:03:43 ~ 2024-07-06 04:03:54 (12 seconds)


plot