HOME   LIST
‹–   –›

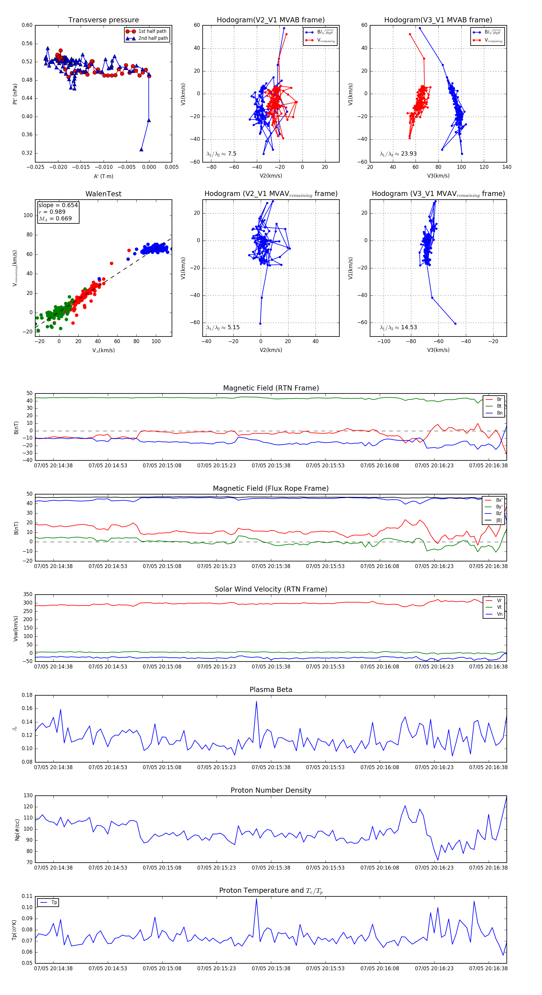
Flux Rope in 2024

Flux Rope Event 2024-07-05 20:14:33 ~ 2024-07-05 20:16:43 (131 seconds)


plot