HOME   LIST
‹–   –›

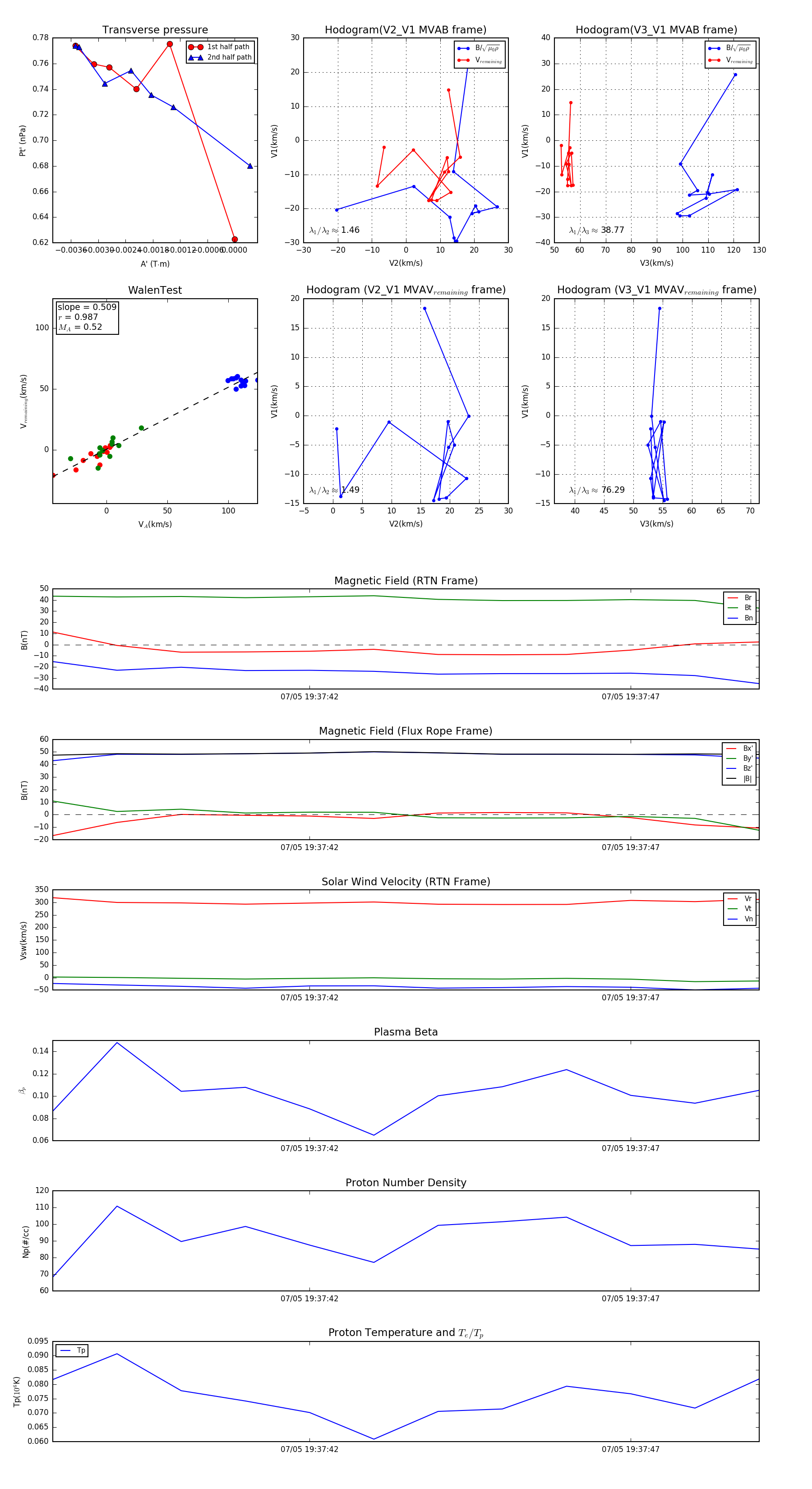
Flux Rope in 2024

Flux Rope Event 2024-07-05 19:37:38 ~ 2024-07-05 19:37:49 (12 seconds)


plot