HOME   LIST
‹–   –›

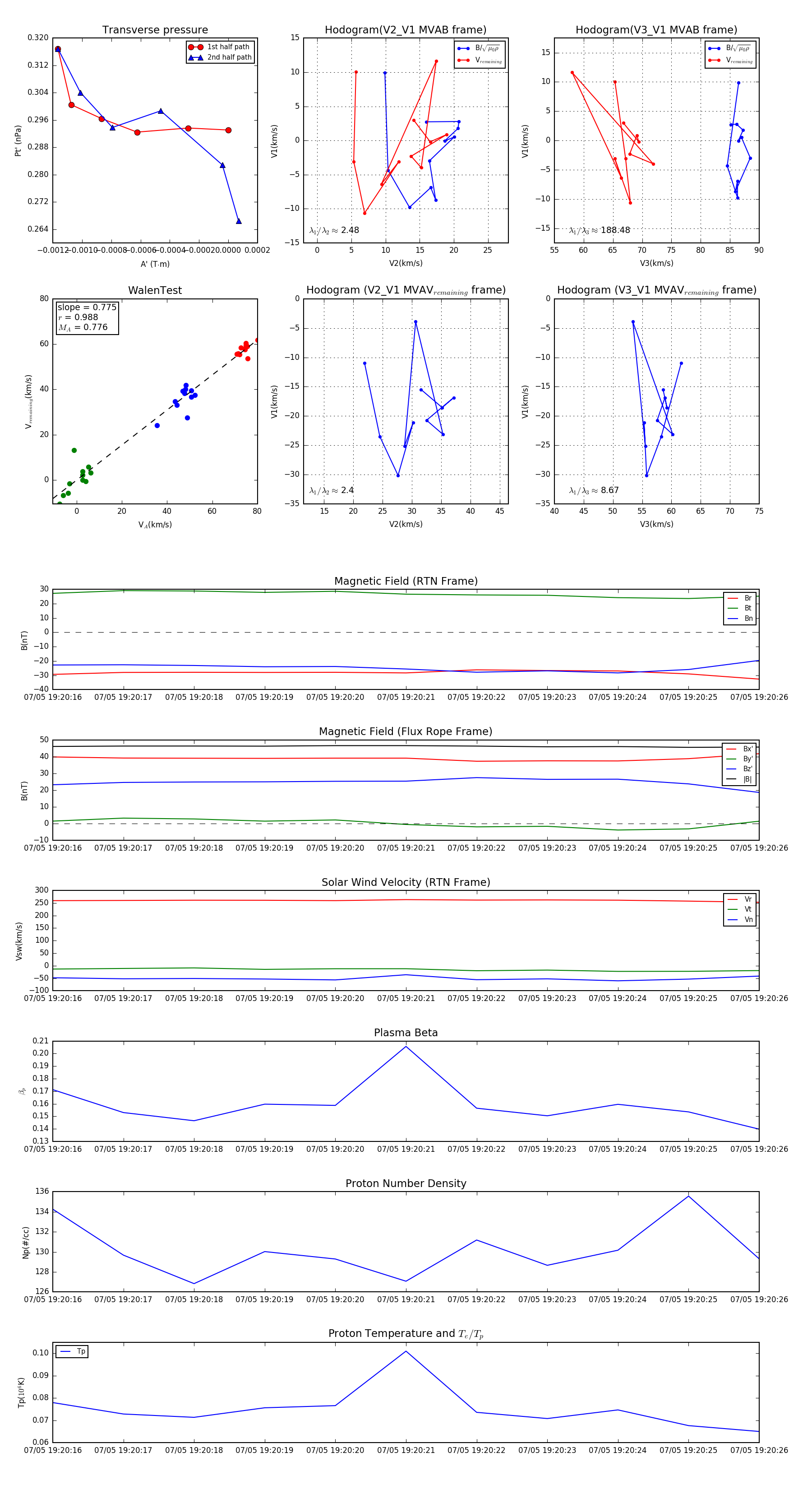
Flux Rope in 2024

Flux Rope Event 2024-07-05 19:20:16 ~ 2024-07-05 19:20:26 (11 seconds)


plot