HOME   LIST
‹–   –›

Flux Rope in 2024

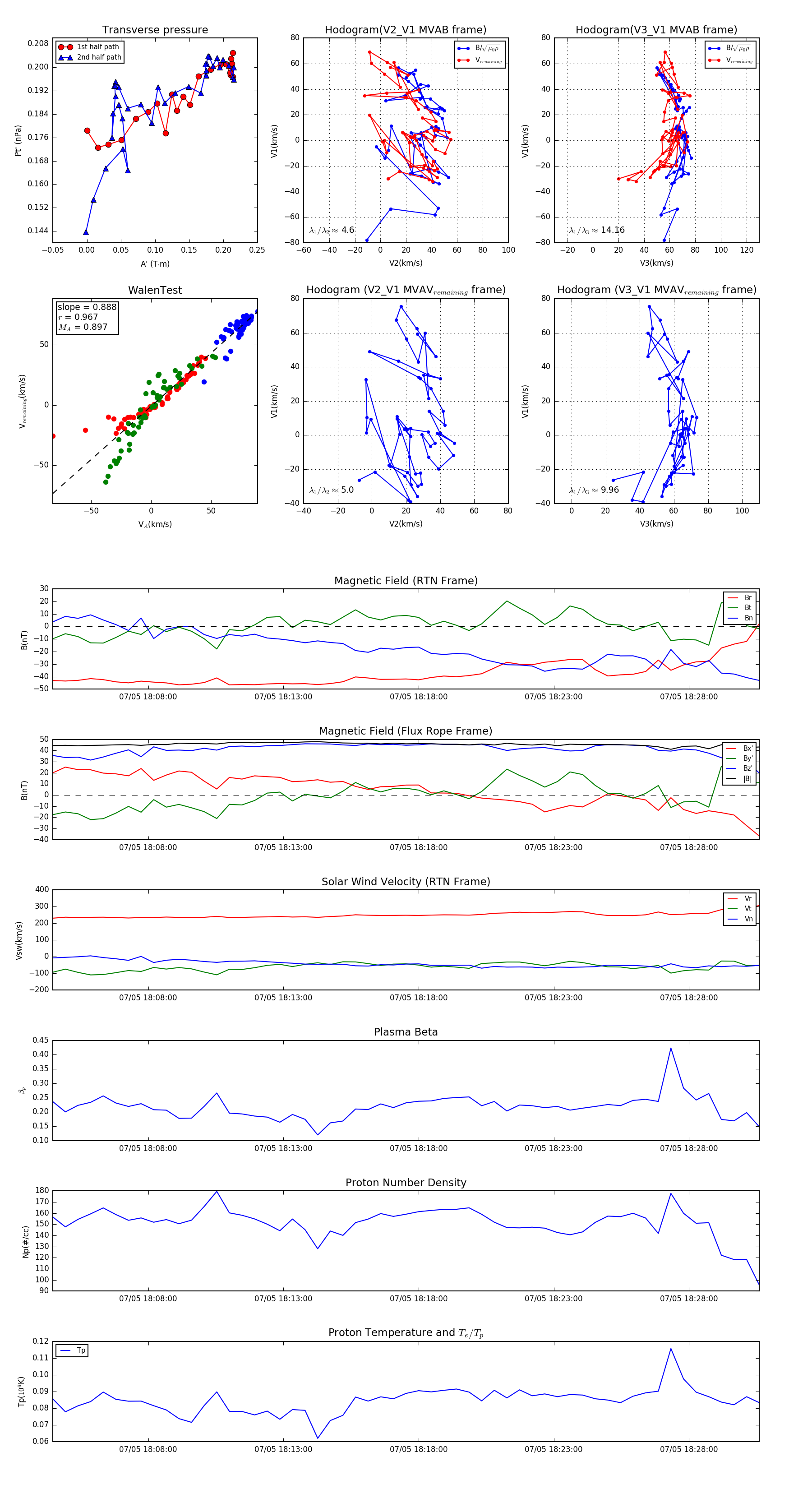
Flux Rope Event 2024-07-05 18:04:28 ~ 2024-07-05 18:30:36 (1569 seconds)


plot