HOME   LIST
‹–   –›

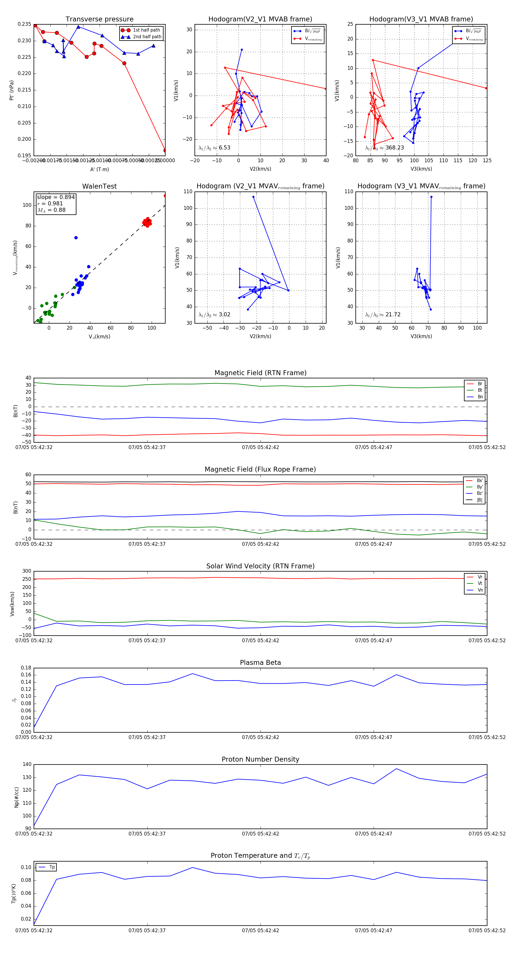
Flux Rope in 2024

Flux Rope Event 2024-07-05 05:42:32 ~ 2024-07-05 05:42:52 (21 seconds)


plot