HOME   LIST
‹–   –›

Flux Rope in 2024

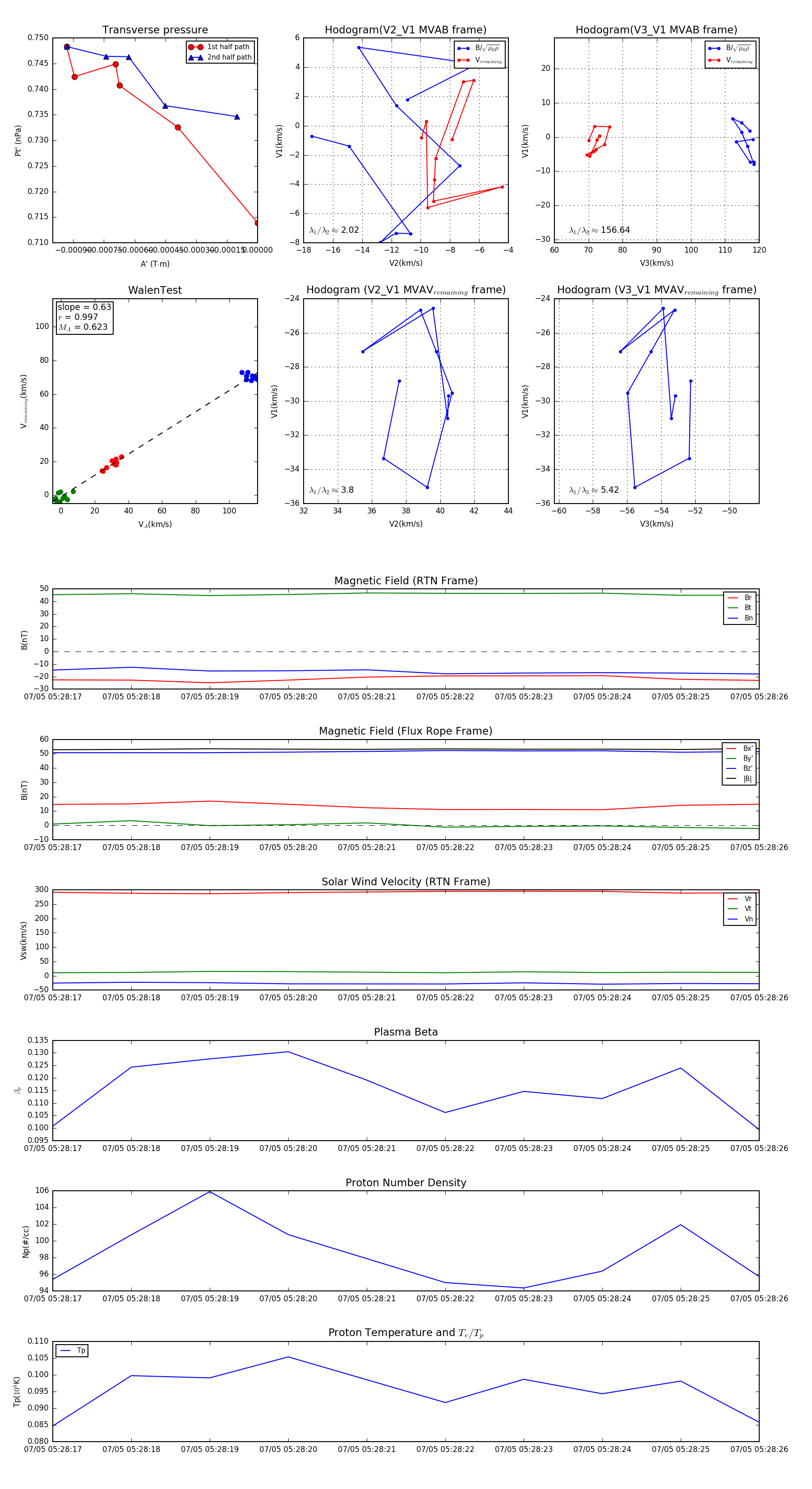
Flux Rope Event 2024-07-05 05:28:17 ~ 2024-07-05 05:28:26 (10 seconds)


plot