HOME   LIST
‹–   –›

Flux Rope in 2024

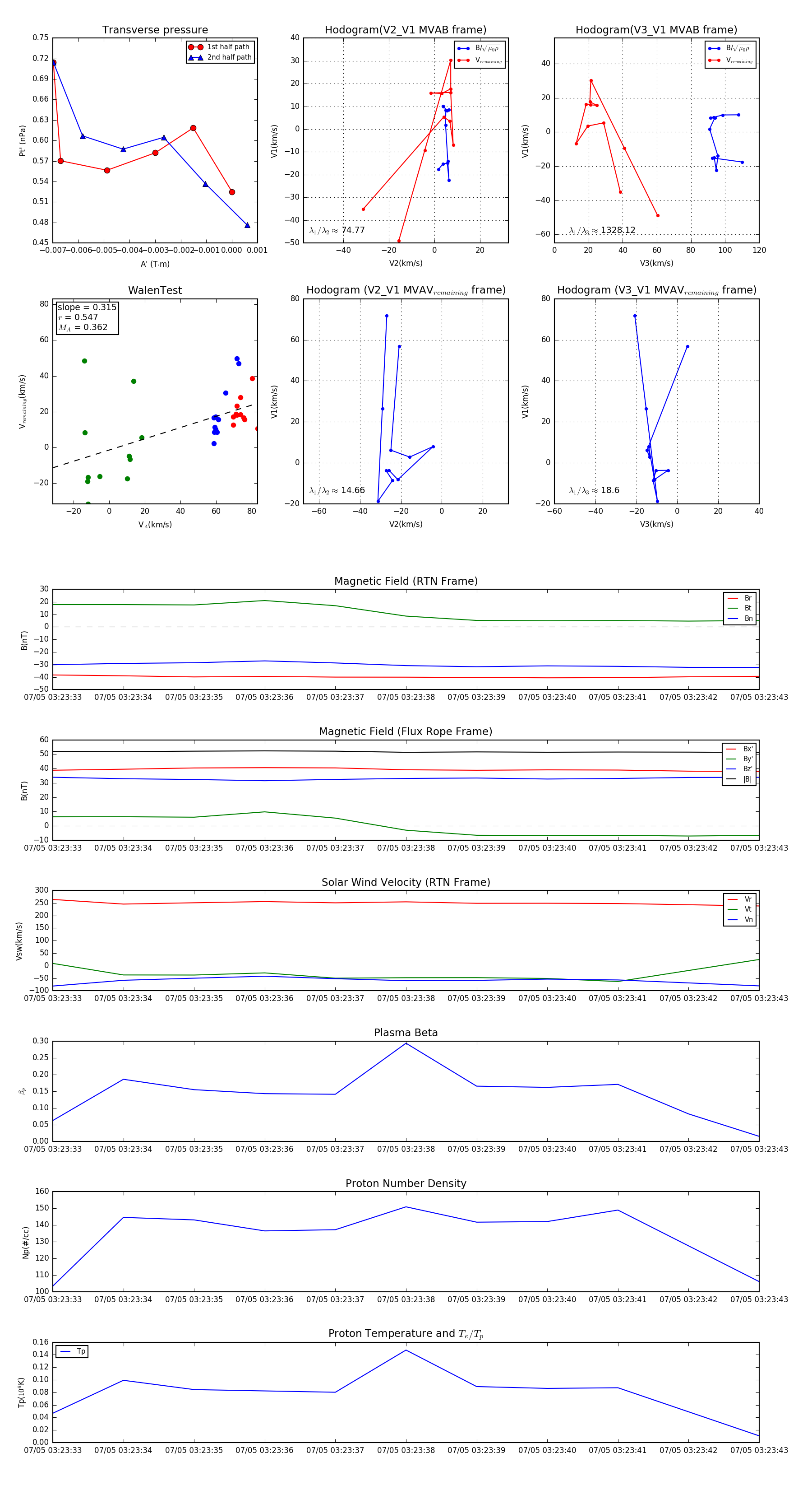
Flux Rope Event 2024-07-05 03:23:33 ~ 2024-07-05 03:23:43 (11 seconds)


plot