HOME   LIST
‹–   –›

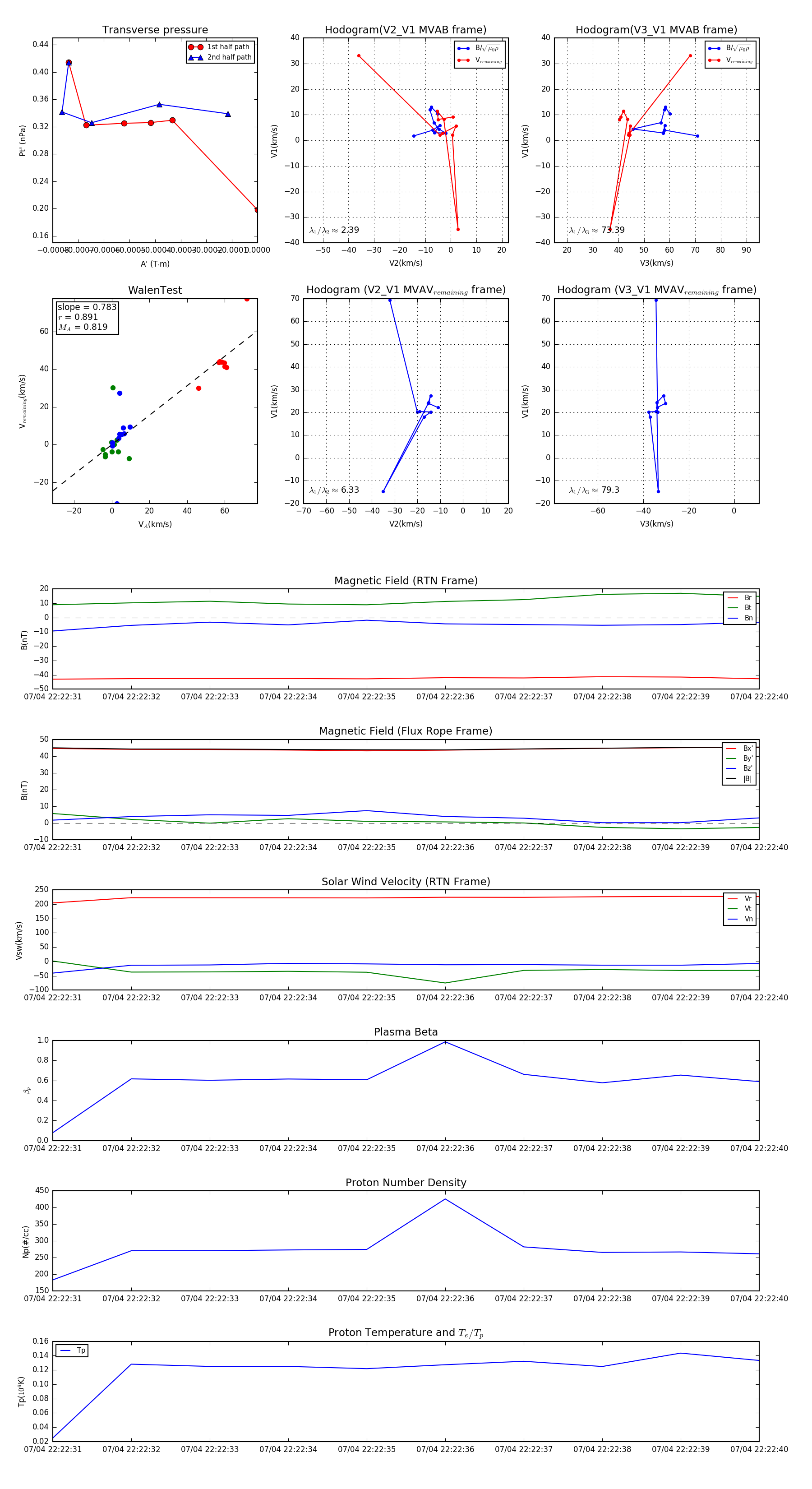
Flux Rope in 2024

Flux Rope Event 2024-07-04 22:22:31 ~ 2024-07-04 22:22:40 (10 seconds)


plot