HOME   LIST
‹–   –›

Flux Rope in 2024

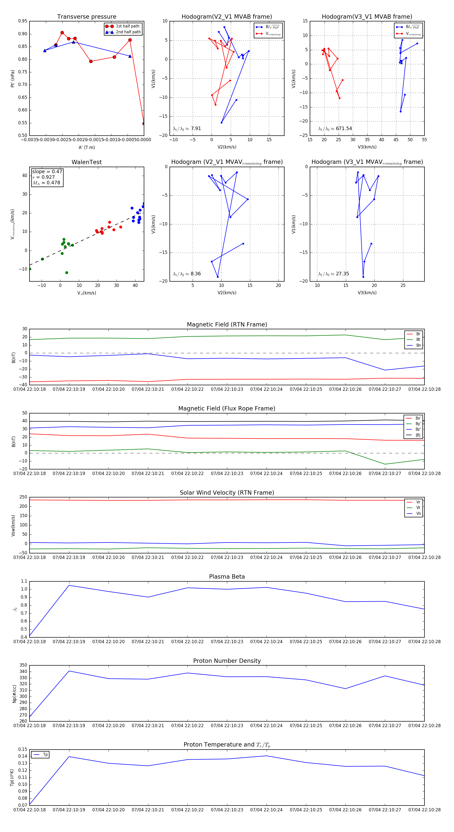
Flux Rope Event 2024-07-04 22:10:18 ~ 2024-07-04 22:10:28 (11 seconds)


plot