HOME   LIST
‹–   –›

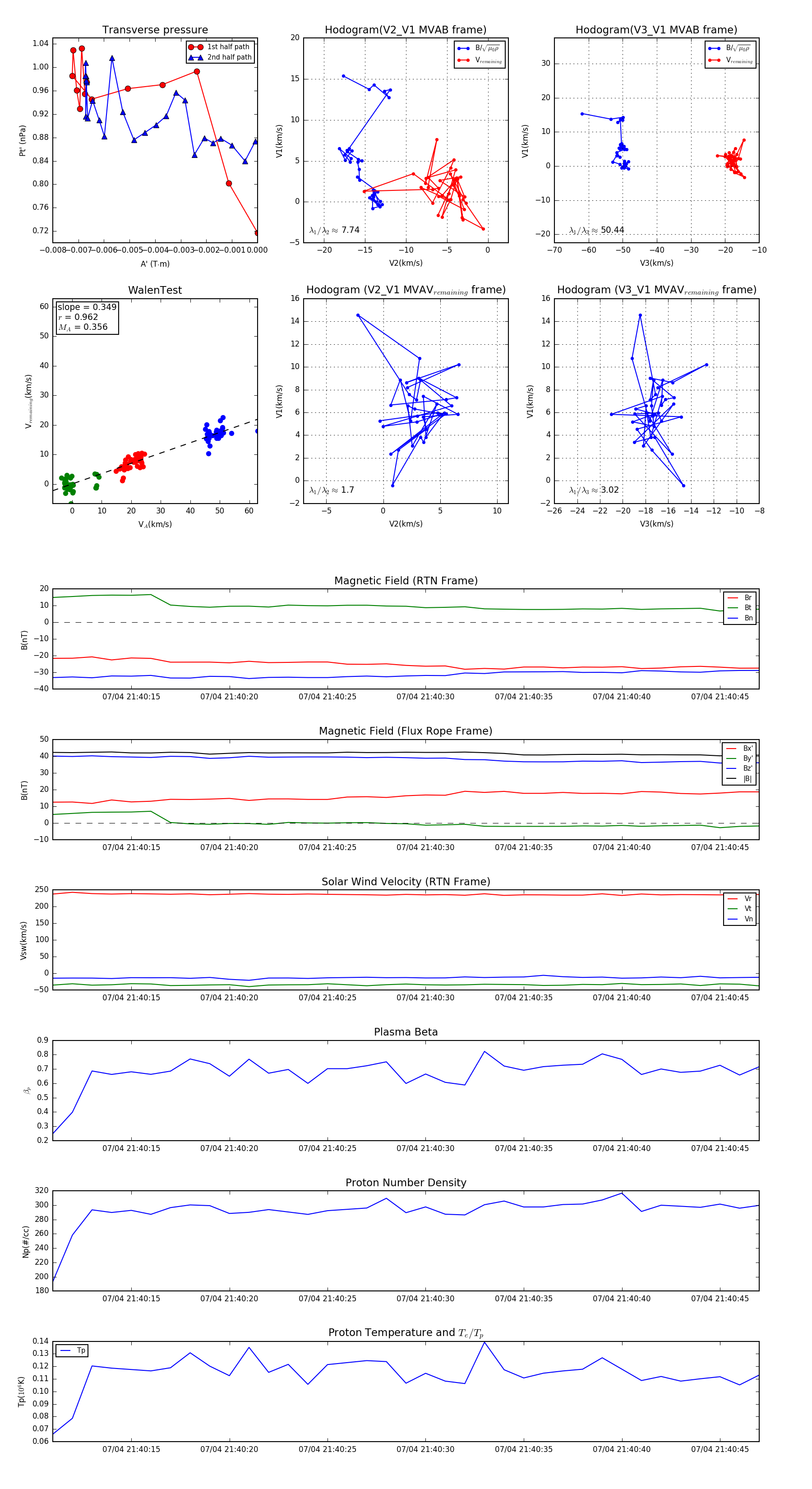
Flux Rope in 2024

Flux Rope Event 2024-07-04 21:40:11 ~ 2024-07-04 21:40:47 (37 seconds)


plot