HOME   LIST
‹–   –›

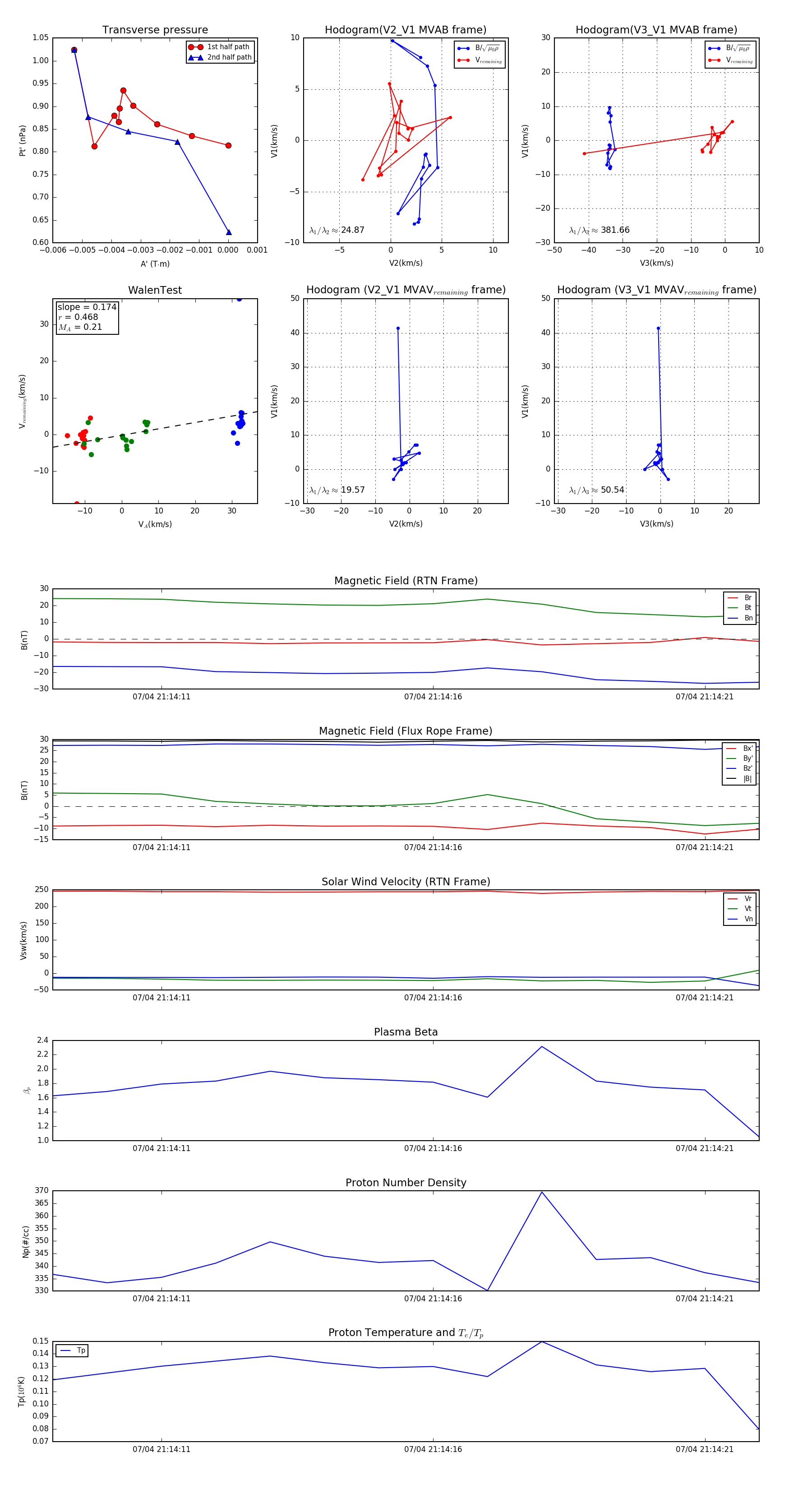
Flux Rope in 2024

Flux Rope Event 2024-07-04 21:14:09 ~ 2024-07-04 21:14:22 (14 seconds)


plot