HOME   LIST
‹–   –›

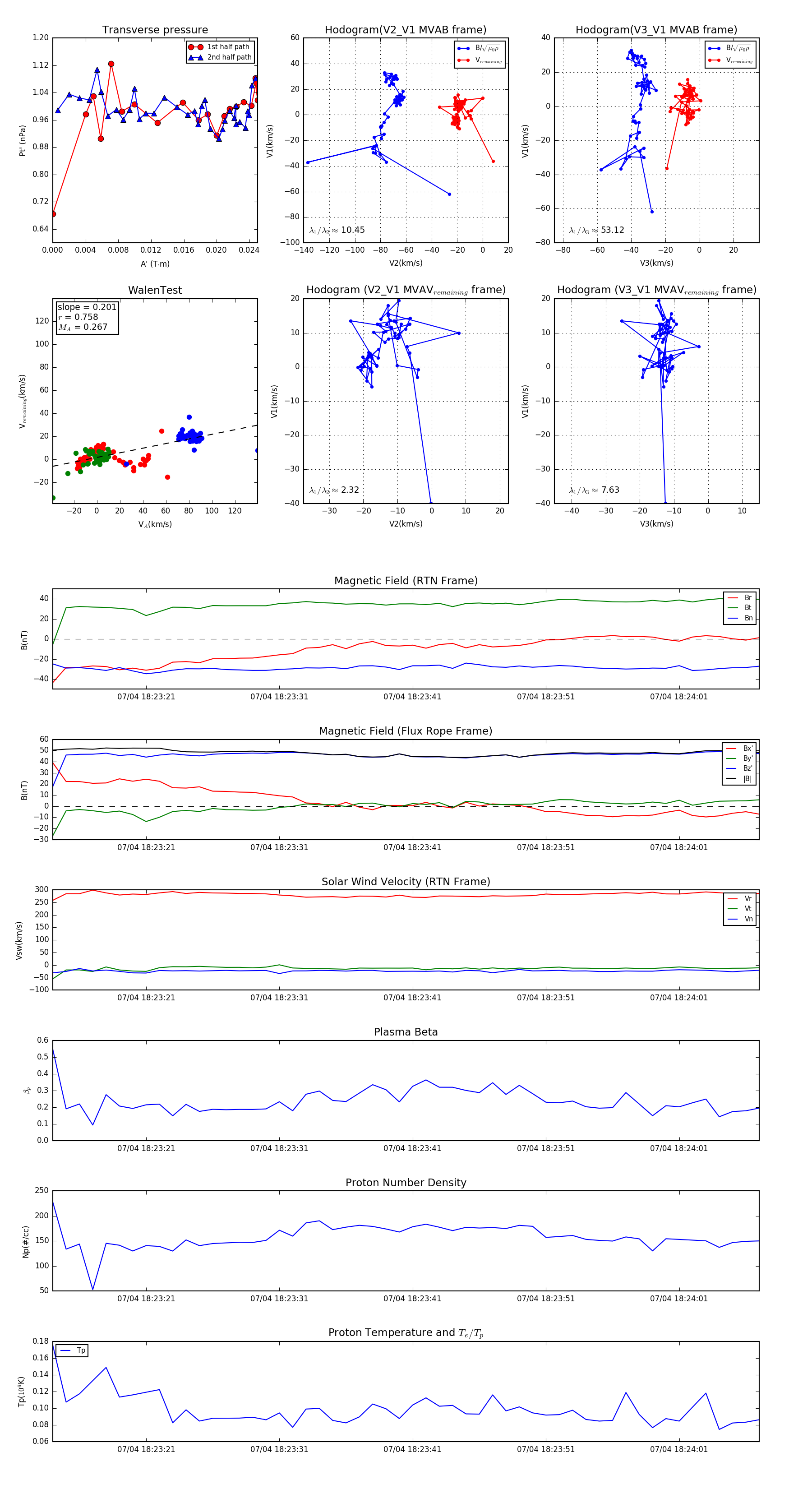
Flux Rope in 2024

Flux Rope Event 2024-07-04 18:23:14 ~ 2024-07-04 18:24:07 (54 seconds)


plot