HOME   LIST
‹–   –›

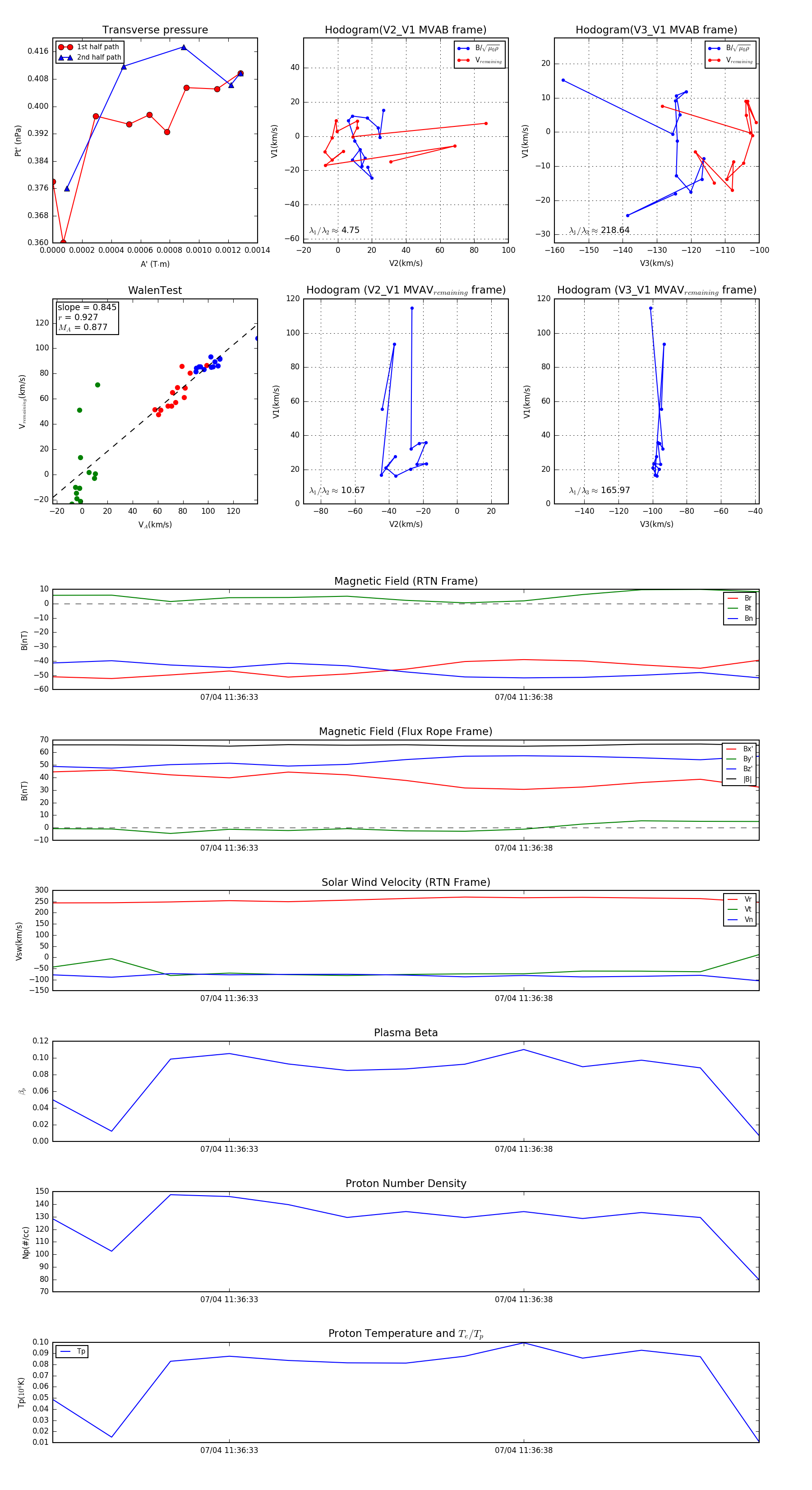
Flux Rope in 2024

Flux Rope Event 2024-07-04 11:36:30 ~ 2024-07-04 11:36:42 (13 seconds)


plot