HOME   LIST
‹–   –›

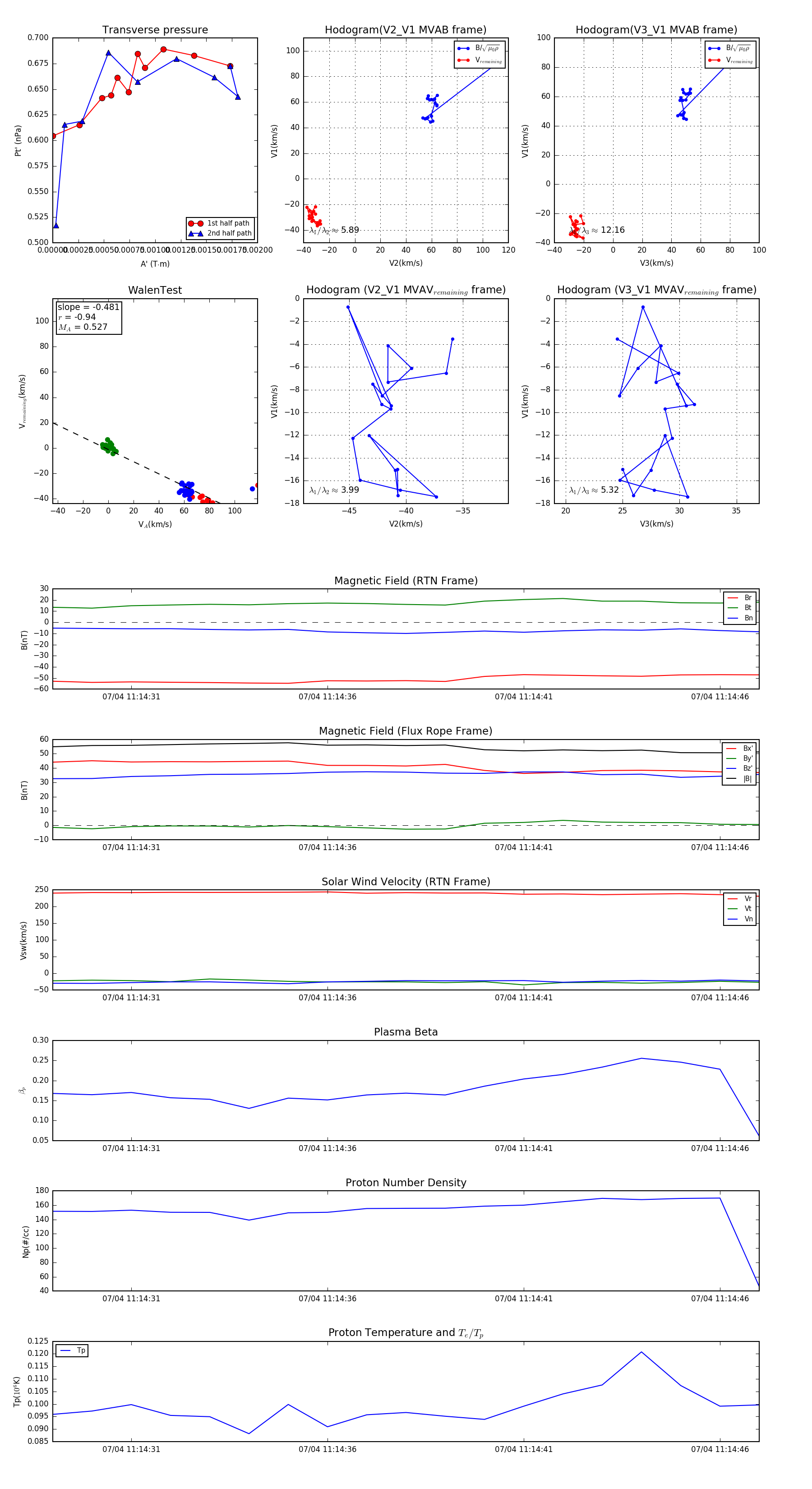
Flux Rope in 2024

Flux Rope Event 2024-07-04 11:14:29 ~ 2024-07-04 11:14:47 (19 seconds)


plot