HOME   LIST
‹–   –›

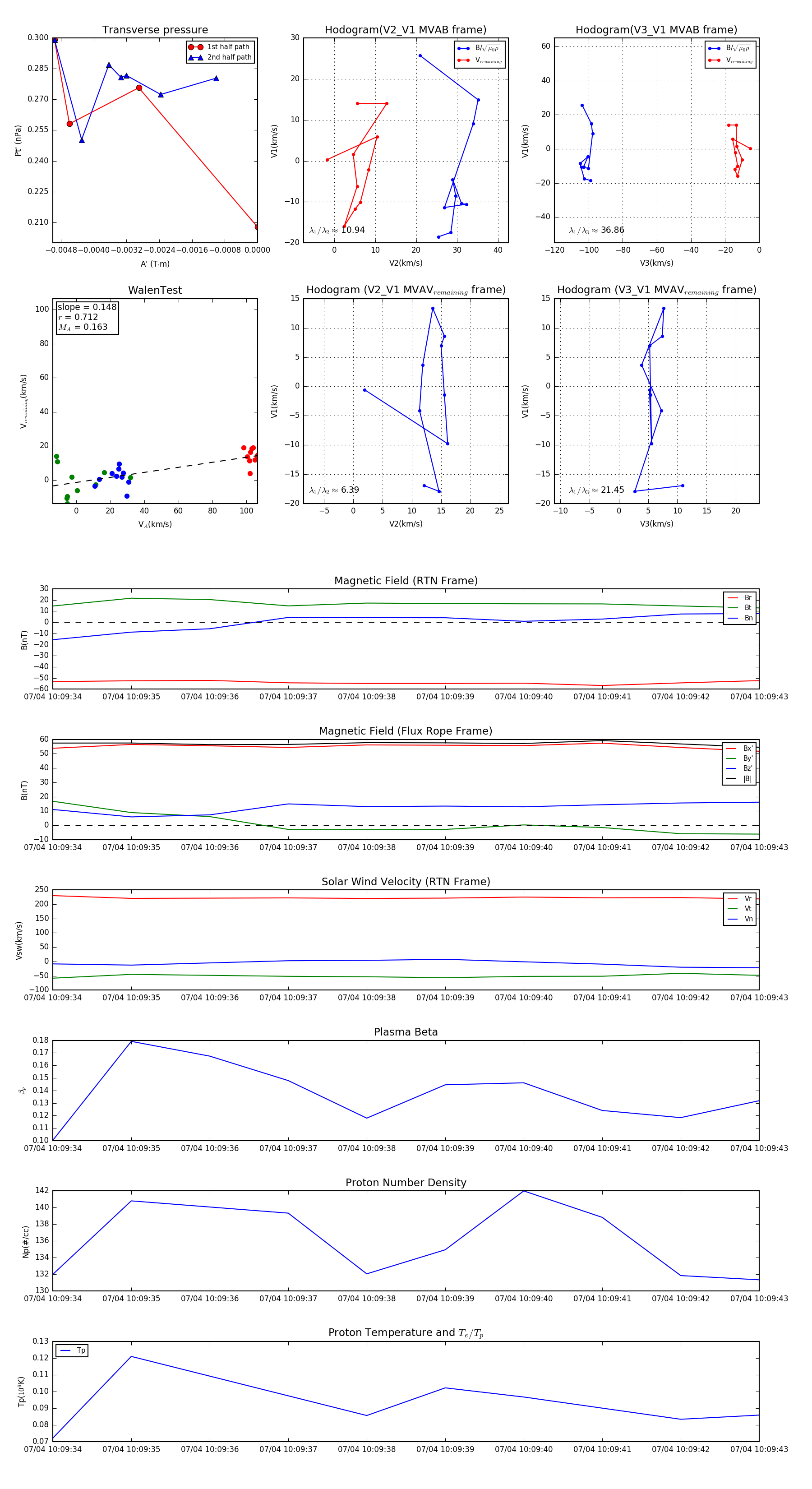
Flux Rope in 2024

Flux Rope Event 2024-07-04 10:09:34 ~ 2024-07-04 10:09:43 (10 seconds)


plot