HOME   LIST
‹–   –›

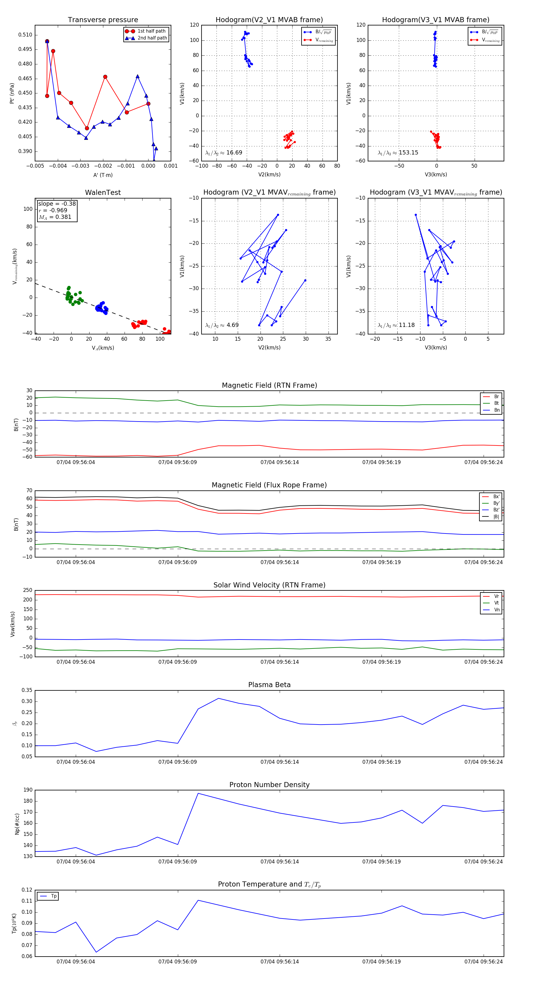
Flux Rope in 2024

Flux Rope Event 2024-07-04 09:56:02 ~ 2024-07-04 09:56:25 (24 seconds)


plot