HOME   LIST
‹–   –›

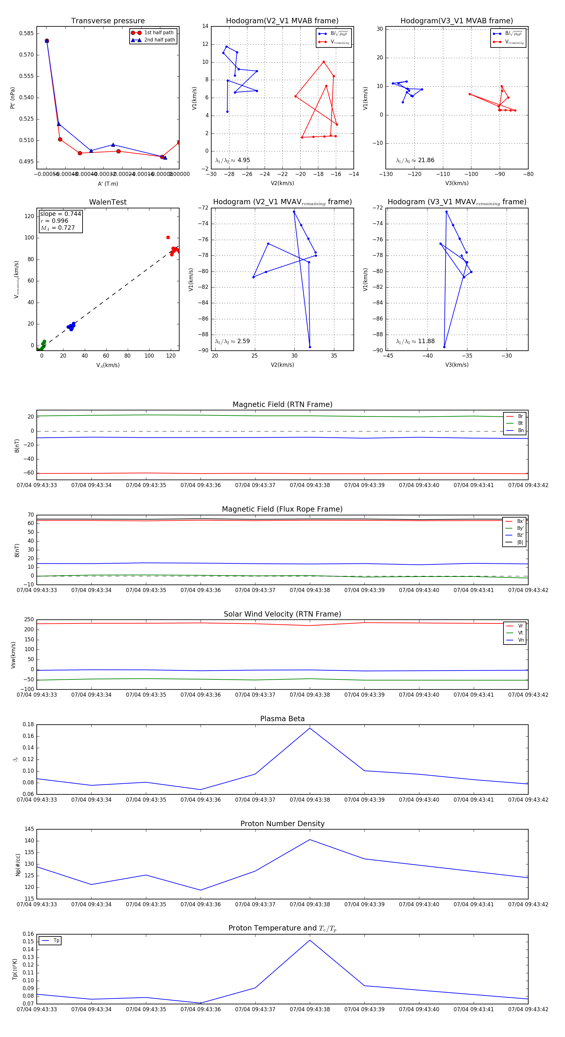
Flux Rope in 2024

Flux Rope Event 2024-07-04 09:43:33 ~ 2024-07-04 09:43:42 (10 seconds)


plot