HOME   LIST
‹–   –›

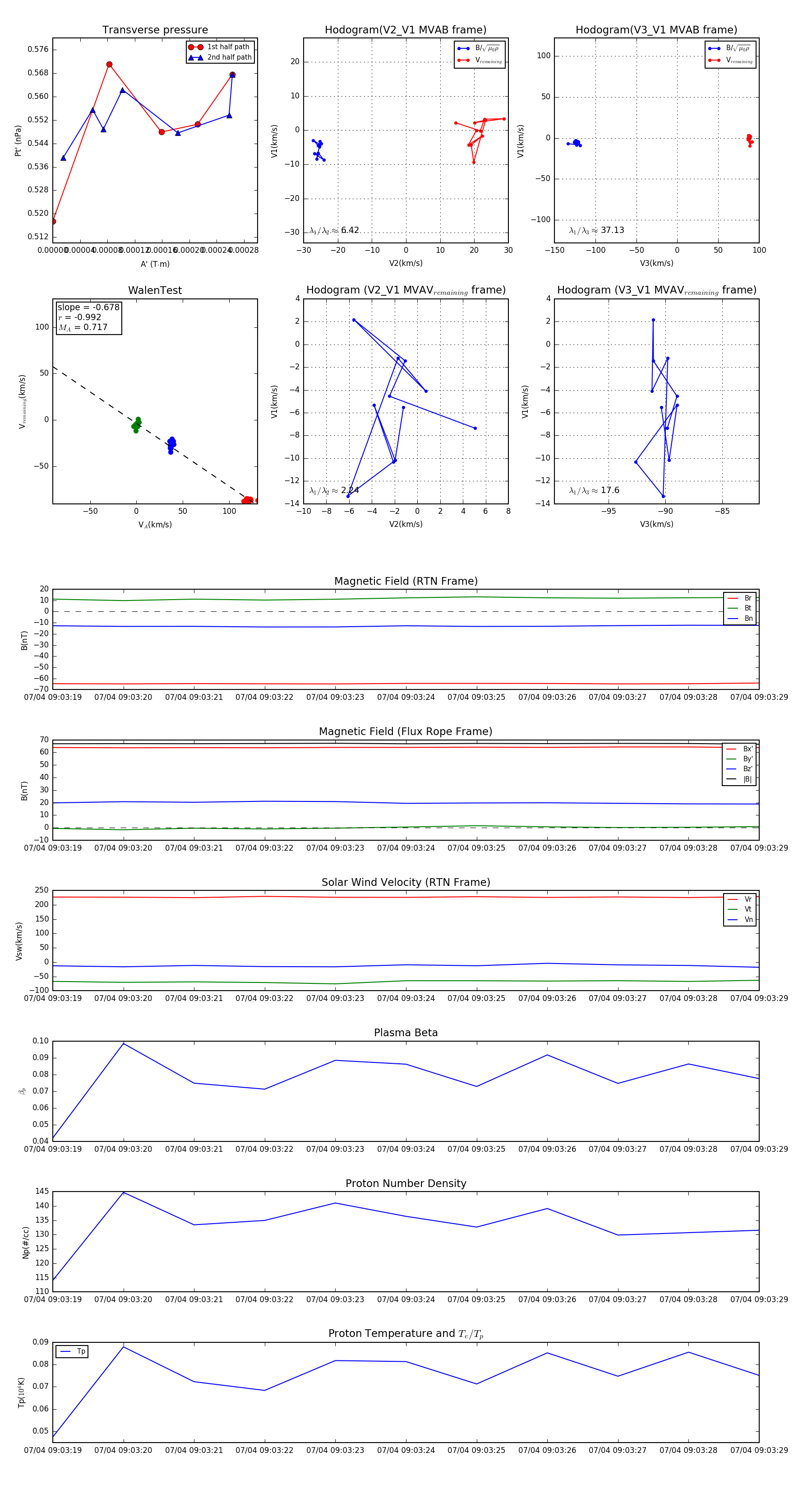
Flux Rope in 2024

Flux Rope Event 2024-07-04 09:03:19 ~ 2024-07-04 09:03:29 (11 seconds)


plot