HOME   LIST
‹–   –›

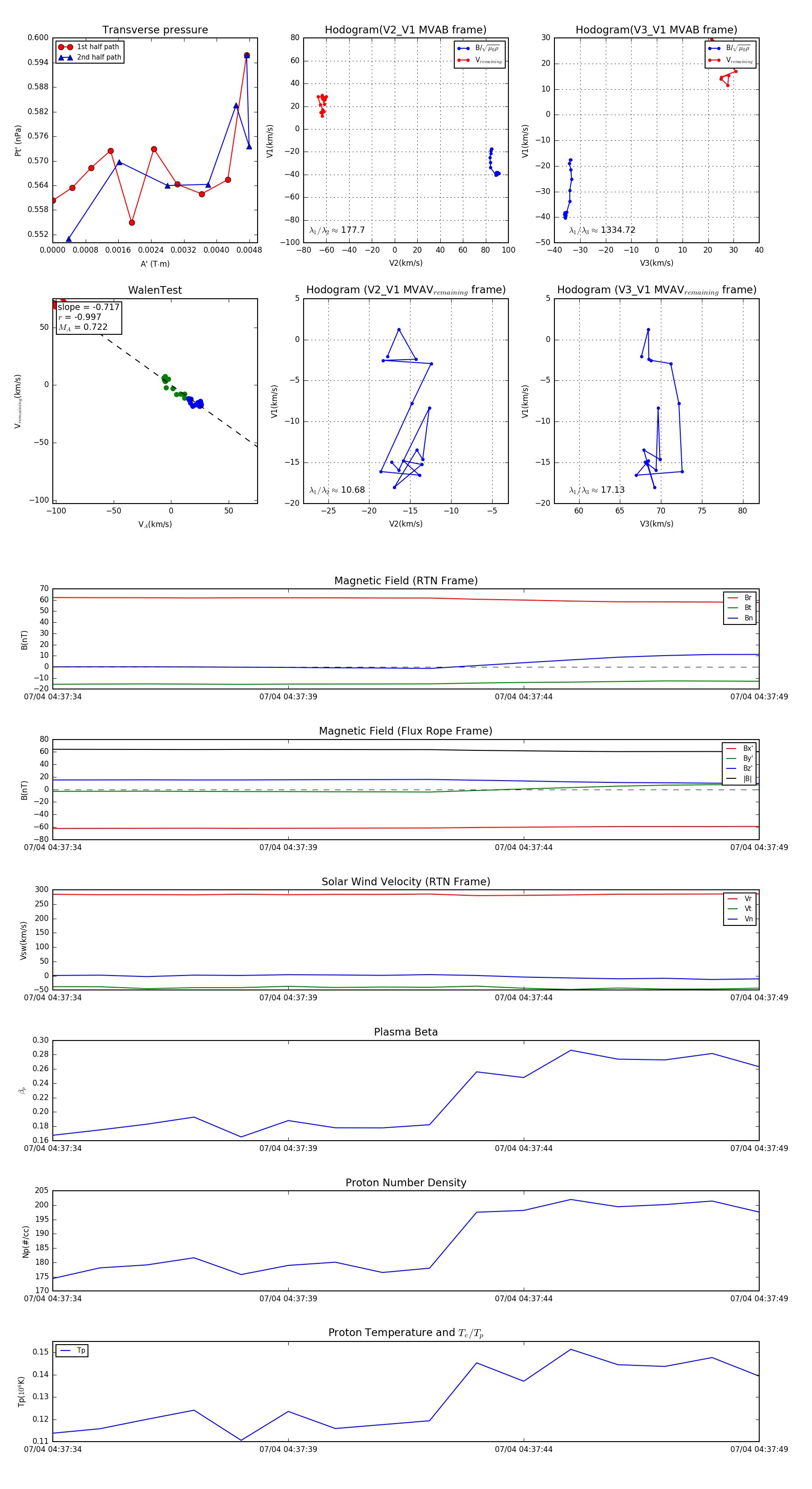
Flux Rope in 2024

Flux Rope Event 2024-07-04 04:37:34 ~ 2024-07-04 04:37:49 (16 seconds)


plot